当前位置:首页27笔记汇总27专业课笔记27考研408计算机网络常见知识点

27考研408计算机网络常见知识点

27考研408计算机网络常见知识点

本篇笔记文档名 👇

图片

27专业课-408计算机网络常见知识点

📒文档说明:

本文档为计算机网络408专业课学习资料,重点讲解了计算机网络的核心知识点。内容涵盖C/S架构区分、互联网组成结构、OSI七层模型与TCP/IP四层模型的详细解析,包括物理层、数据链路层、网络层、传输层等各层的功能、对应硬件设备及协议。详细比较了电路交换、报文交换和分组交换的优缺点,阐述了网络体系结构分层设计的必要性。同时包含TCP与UDP协议区别、子网划分、IP地址计算、ARP协议工作原理等关键知识点,适合计算机专业学生及考研备考人员系统学习计算机网络核心内容。

文档的预览图如下,需要完整PDF文件的同学,文末有文档编码,保存后即可直接打印使用。

🔥文档预览:
27考研408计算机网络常见知识点
27考研408计算机网络常见知识点
27考研408计算机网络常见知识点
27考研408计算机网络常见知识点

📑27专业课-408计算机网络常见知识点     

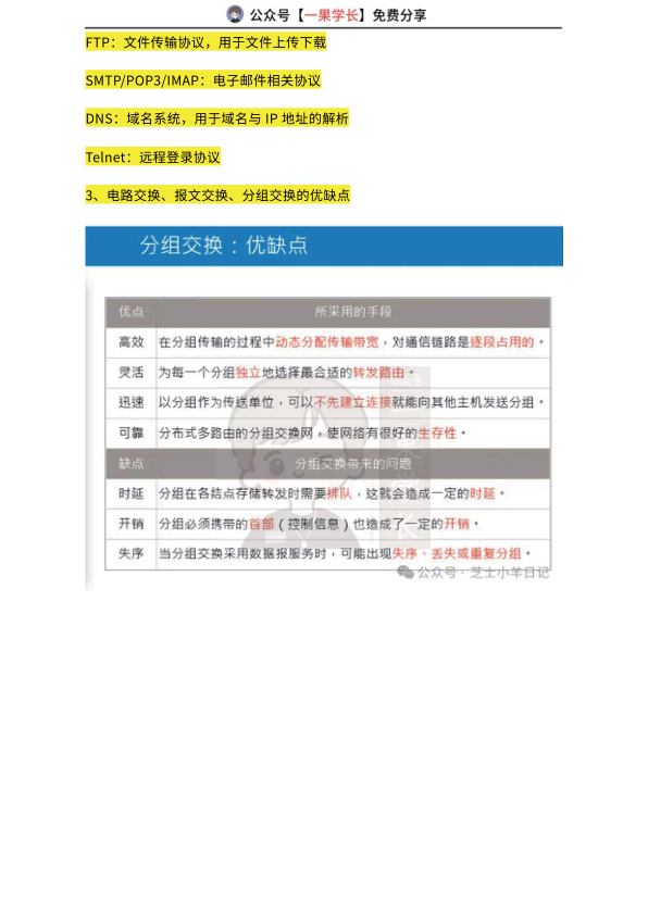
C/S架构中客户端是主动发起请求的一方,服务器是被动接收请求并提供服务的一方。互联网由核心部分和边缘部分组成,核心部分包括路由器和网络硬件设施。OSI七层模型中物理层对应网线、光纤、集线器等硬件,负责比特流传输;数据链路层对应交换机、网桥等设备,基于MAC地址转发数据帧;网络层对应路由器,基于IP地址进行路由选择和分组转发。物理层协议包括以太网标准、光纤传输标准等;数据链路层协议包括以太网协议、PPP、HDLC等;网络层协议包括IP、ICMP、ARP、RARP等;传输层协议包括TCP和UDP。分组交换具有高效、灵活、迅速、可靠等优点,但也存在时延、开销和失序等问题。网络体系结构采用分层次结构是为了降低设计复杂度,提升系统灵活性和可维护性。 
🔗网盘链接:

声明:本站所有文章,如无特殊说明或标注,均为本站原创发布。任何个人或组织,在未征得本站同意时,禁止复制、盗用、采集、发布本站内容到任何网站、书籍等各类媒体平台。如若本站内容侵犯了原著者的合法权益,可联系我们进行处理。
27专业课笔记

27考研教育学丹丹中教史孔子(总)

2026-1-12 18:02:38

27专业课笔记

27考研教育学丹丹中教史学宫

2026-1-12 23:11:36

0 条回复 A文章作者 M管理员
    暂无讨论,说说你的看法吧
个人中心
今日签到
有新私信 私信列表
搜索