当前位置:首页27笔记汇总27政治笔记27考研史纲时间轴——顺口溜版本(一烫)

27考研史纲时间轴——顺口溜版本(一烫)

27考研史纲时间轴——顺口溜版本(一烫)

本篇笔记文档名 👇

图片

27政治-史纲时间轴——顺口溜版本(一烫)

📒文档说明:

文档是27政治-史纲时间轴顺口溜版本,以时间为轴,通过顺口溜形式系统梳理中国近现代史重要事件,涵盖从1841年三元里抗英到1949年新中国成立前后的关键历史节点,包括鸦片战争、太平天国运动、洋务运动、甲午战争、戊戌变法、辛亥革命、五四运动、中共成立、抗日战争及解放战争等重大事件,每个事件标注时间、核心人物与历史影响,帮助考生快速记忆史纲知识脉络,适用于考研政治复习备考,提升对历史事件时间线和逻辑关系的理解。

文档的预览图如下,需要完整PDF文件的同学,文末有文档编码,保存后即可直接打印使用。

🔥文档预览:
27考研史纲时间轴——顺口溜版本(一烫)
27考研史纲时间轴——顺口溜版本(一烫)
27考研史纲时间轴——顺口溜版本(一烫)
27考研史纲时间轴——顺口溜版本(一烫)

📑27政治-史纲时间轴——顺口溜版本(一烫)     

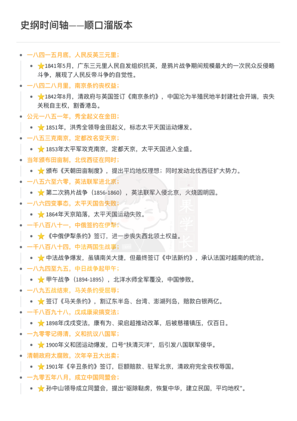
一八四一五月底,人民反英三元里;1841年5月,广东三元里人民自发组织抗英,是鸦片战争期间规模最大的一次民众反侵略斗争,展现了人民反帝斗争的自觉性。一八四二八月里,南京条约丧权益;1842年8月,清政府与英国签订《南京条约》,中国沦为半殖民地半封建社会开端,丧失关税自主权,割香港岛。公元一八五一年,秀全起义在金田;1851年,洪秀全领导金田起义,标志太平天国运动爆发。一八五三克南京,定都改名变天京;1853年太平军攻克南京,定都天京,太平天国进入全盛。当年颁布田亩制,北伐西征在同时;颁布《天朝田亩制度》,提出平均地权理;同时发动北伐西征扩大势力。一八五六至六零,英法联军进北京;第二次鸦片战争(1856-1860),英法联军入侵北京,火烧圆明园。一八六四变事态,太平天国告失败;1864年天京陷落,太平天国运动失败。一千八百八十一,中俄签约在伊犁;《中俄伊犁条约》签订,进一步丧失西北领土权益。一千八百八十四,中法两国生战事;中法战争爆发,虽镇南关大捷,但最终签订《中法新约》,承认法国对越南的统治。一八九四至九五,中日战争起甲午;甲午战争(1894-1895),北洋水师全军覆没,中国惨败。一八九五战结束,马关条约受屈辱;签订《马关条约》,割辽东半岛、台湾、澎湖列岛,赔款白银两亿。

 

🔗网盘链接:

声明:本站所有文章,如无特殊说明或标注,均为本站原创发布。任何个人或组织,在未征得本站同意时,禁止复制、盗用、采集、发布本站内容到任何网站、书籍等各类媒体平台。如若本站内容侵犯了原著者的合法权益,可联系我们进行处理。
27政治笔记

27考研历次土地政策总结(南山)

2026-4-24 10:28:25

27英语笔记

27考研小谭核心词

2026-2-28 15:39:27

0 条回复 A文章作者 M管理员
    暂无讨论,说说你的看法吧
个人中心
今日签到
有新私信 私信列表
搜索