
本篇笔记文档名 👇

•27政治-历次土地政策总结(南山)✔
本文档为27政治-历次土地政策总结,系统梳理中国不同历史时期的土地政策发展脉络。旧民主主义革命时期,《天朝田亩制度》提出平均分配土地,否定封建地主土地所有制但因空想未实施;新民主主义革命时期,土地革命时期逐步明确阶级路线与分配方法,抗日战争实行减租减息,解放战争通过《五四指示》和《中国土地法大纲》变革封建土地关系;社会主义改造时期,《土地改革法》确立农民土地所有制;改革开放后,家庭联产承包制、三权分置及承包延长政策推动农村改革深化。内容全面,为政治学习提供清晰的土地政策演变资料。
文档的预览图如下,需要完整PDF文件的同学,文末有文档编码,保存后即可直接打印使用。


📑27政治-历次土地政策总结(南山)
历次土地政策总结
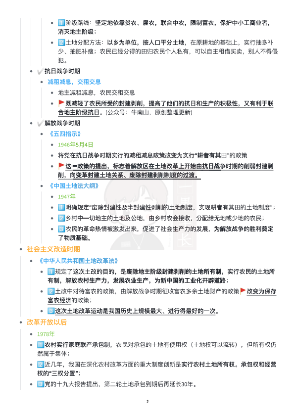
旧民主主义革命时期
- 《天朝田亩制度》:确立“凡天下田,天下人同耕”原则,平均分配土地,否定封建地主土地所有制,体现农民平均分配愿望,但因空想未实施。
新民主主义革命时期
- 土地革命时期:
- 《井冈山土地法》(1928年):没收一切土地归苏维埃政府,不符合农村实际。
- 《兴国土地法》(1929年):改为没收公共土地及地主土地,保护中农利益。
- 阶级路线:依靠贫雇农,联合中农,限制富农,消灭地主;分配方法:以乡为单位,按人口平分土地,抽多补少、抽肥补瘦,土地归农民私有。
- 抗日战争时期:实行“地主减租减息,农民交租交息”,减轻剥削,提高农民积极性,联合地主抗日。
- 解放战争时期:
- 《五四指示》(1946年):将减租减息改为“耕者有其田”,标志土地改革向变革封建土地关系过渡。
- 《中国土地法大纲》(1947年):废除封建土地制度,分配地主及公地给农民,激发革命热情,为解放战争奠基。
