当前位置:首页27笔记汇总27政治笔记27考研马原哲学易错119个知识点(考研君)

27考研马原哲学易错119个知识点(考研君)

27考研马原哲学易错119个知识点(考研君)

本篇笔记文档名 👇

图片

27政治-马原哲学易错119个知识点(考研君)

📒文档说明:

本文档为2027考研政治马原哲学易错知识点总结,共119个易错点,涵盖物质与意识、运动与时空、实践与认识、矛盾规律、社会存在与意识等核心考点。每个知识点均包含对错判断及详细解析,帮助考生明确易混淆概念、纠正错误认知,掌握哲学原理的正确理解方式,适用于考研政治复习中攻克马原哲学难点,提升答题准确率。

文档的预览图如下,需要完整PDF文件的同学,文末有文档编码,保存后即可直接打印使用。

🔥文档预览:
27考研马原哲学易错119个知识点(考研君)
27考研马原哲学易错119个知识点(考研君)
27考研马原哲学易错119个知识点(考研君)
27考研马原哲学易错119个知识点(考研君)

📑27政治-马原哲学易错119个知识点(考研君)     

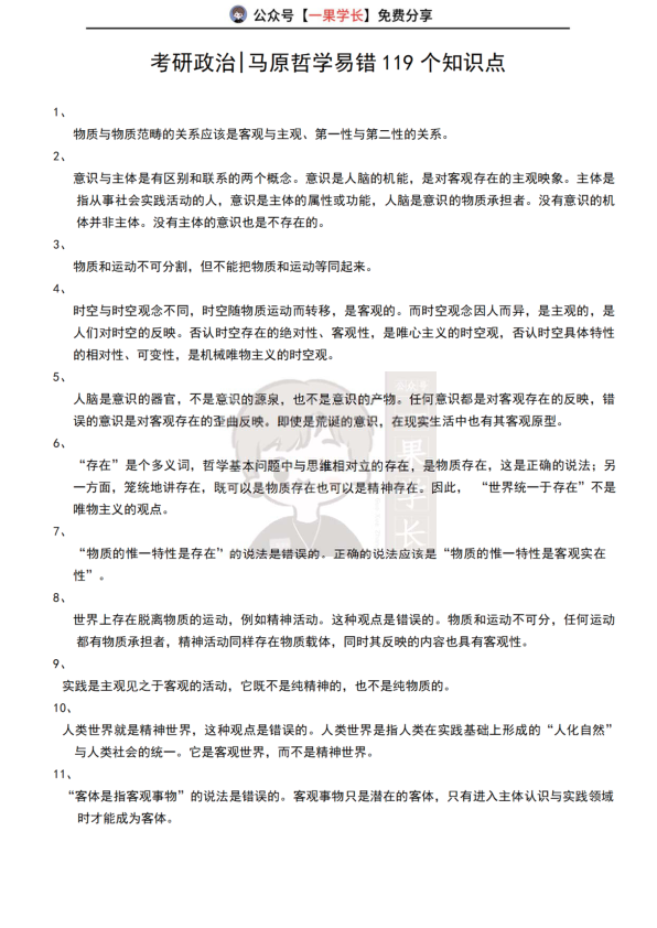
物质与物质范畴的关系应该是客观与主观、第一性与第二性的关系。意识与主体是有区别和联系的两个概念。意识是人脑的机能,是对客观存在的主观映象。主体是从事社会实践活动的人,意识是主体的属性或功能,人脑是意识的物质承担者。没有意识的机体并非主体。没有主体的意识也是不存在的。物质和运动不可分割,但不能把物质和运动等同起来。时空与时空观念不同,时空随物质运动而转移,是客观的。而时空观念因人而异,是主观的,是人们对时空的反映。否认时空存在的绝对性、客观性,是唯心主义的时空观,否认时空具体特性的相对性、可变性,是机械唯物主义的时空观。

 

🔗网盘链接:

声明:本站所有文章,如无特殊说明或标注,均为本站原创发布。任何个人或组织,在未征得本站同意时,禁止复制、盗用、采集、发布本站内容到任何网站、书籍等各类媒体平台。如若本站内容侵犯了原著者的合法权益,可联系我们进行处理。
27政治笔记

27考研马原哲学易错119个知识点(考研君)

2026-4-23 18:01:18

27政治笔记

27考研毛文章汇总(研途)

2026-4-23 18:02:23

0 条回复 A文章作者 M管理员
    暂无讨论,说说你的看法吧
个人中心
今日签到
有新私信 私信列表
搜索