当前位置:首页27笔记汇总27政治笔记27考研毛文章汇总(研途)

27考研毛文章汇总(研途)

27考研毛文章汇总(研途)

本篇笔记文档名 👇

图片

27政治-毛文章汇总(研途)

📒文档说明:

本文档为毛泽东重要文章汇总的考研政治资料,系统梳理1928-1957年间毛泽东的经典著作及核心思想。内容涵盖土地革命时期工农武装割据理论、抗日战争时期持久战战略与新民主主义理论、解放战争后人民民主专政基础、社会主义建设初期《论十大关系》及人民内部矛盾处理等关键内容,解析各历史阶段革命与建设的理论要点,为考研政治复习提供重要参考,帮助考生掌握毛泽东思想发展脉络及核心知识点。

文档的预览图如下,需要完整PDF文件的同学,文末有文档编码,保存后即可直接打印使用。

🔥文档预览:
27考研毛文章汇总(研途)
27考研毛文章汇总(研途)
27考研毛文章汇总(研途)

📑27政治-毛文章汇总(研途)     

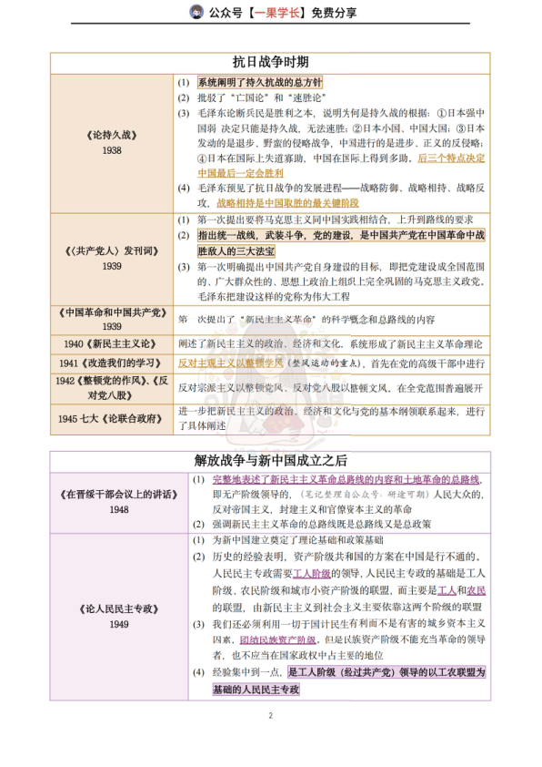
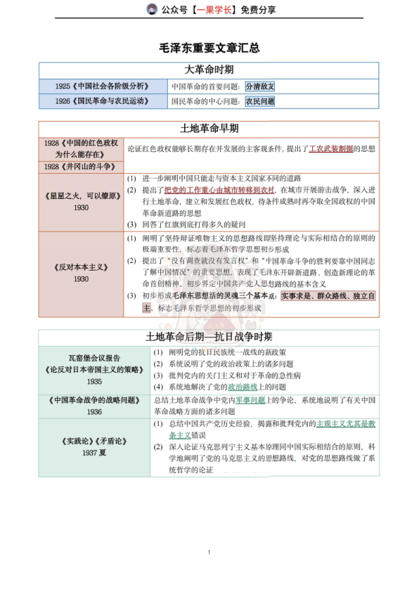
毛泽东重要文章汇总涵盖不同历史时期核心内容:1928年《井冈山的斗争》论证红色政权存在条件,提出工农武装割据;1930年《星星之火,可以燎原》回答红旗问题,主张工作重心转向农村。抗日战争时期,1935年《论反对日本帝国主义的策略》阐明统一战线政策,1938年系统阐述持久战,指出兵民是胜利之本,预见抗战三阶段。1939年提出革命三大法宝及党的建设伟大工程。解放战争后,1949年为新中国奠基,指出资产阶级共和国方案行不通。1956年《论十大关系》探索社会主义建设,1957年《关于正确处理人民内部矛盾的问题》区分两类矛盾,提出民主解决方针,为社会主义建设服务。

 

🔗网盘链接:

声明:本站所有文章,如无特殊说明或标注,均为本站原创发布。任何个人或组织,在未征得本站同意时,禁止复制、盗用、采集、发布本站内容到任何网站、书籍等各类媒体平台。如若本站内容侵犯了原著者的合法权益,可联系我们进行处理。
27政治笔记

27考研马原哲学易错119个知识点(考研君)

2026-4-23 18:01:40

27政治笔记

27考研史纲时间轴(斯基)

2026-4-23 18:03:07

0 条回复 A文章作者 M管理员
    暂无讨论,说说你的看法吧
个人中心
今日签到
有新私信 私信列表
搜索