当前位置:首页27笔记汇总27政治笔记27考研毛文章汇总(研途)

27考研毛文章汇总(研途)

27考研毛文章汇总(研途)

本篇笔记文档名 👇

图片

27政治-毛文章汇总(研途)

📒文档说明:

本文档为考研政治备考资料,汇总毛泽东1928-1957年重要文章及思想,涵盖土地革命、抗日战争、解放战争至社会主义建设各时期核心理论。包括《井冈山的斗争》《星星之火,可以燎原》等著作,系统阐述工农武装割据、抗日民族统一战线、持久战方针、新民主主义理论,以及《论十大关系》《关于正确处理人民内部矛盾的问题》中社会主义建设道路探索,帮助考生梳理毛泽东思想发展脉络与理论要点,助力考研政治复习。

文档的预览图如下,需要完整PDF文件的同学,文末有文档编码,保存后即可直接打印使用。

🔥文档预览:
27考研毛文章汇总(研途)
27考研毛文章汇总(研途)
27考研毛文章汇总(研途)

📑27政治-毛文章汇总(研途)     

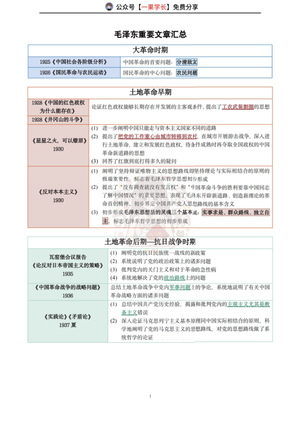
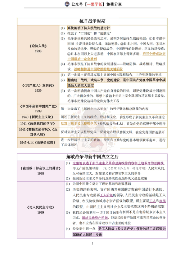
土地革命后期-抗日战争时期:1935《论反对日本帝国主义的策略》阐明抗日民族统一战线新政策;1938《论持久战》批驳亡国论和速胜论,提出兵民是胜利之本,预见战略防御、相持、反攻三阶段;1939指出统一战线、武装斗争、党的建设是中国革命三大法宝,强调建设马克思主义政党;1940《新民主主义论》阐述新民主主义政治、经济、文化纲领;1941《改造我们的学习》、1942《整顿党的作风》《反对党八股》批判教条主义,倡导实事求是。解放战争与新中国成立后:1949为新中国建立奠定理论政策基础,指出资产阶级共和国方案行不通,强调工农联盟;初步探索阶段:1956《论十大关系》提出调动一切积极因素建设社会主义,探讨重工业、轻工业、农业关系;1957《关于正确处理人民内部矛盾的问题》提出社会主义基本矛盾,区分敌我与人民内部矛盾,明确人民内部矛盾用民主方法解决,确定国家政治生活主题为社会主义建设。

 

🔗网盘链接:

声明:本站所有文章,如无特殊说明或标注,均为本站原创发布。任何个人或组织,在未征得本站同意时,禁止复制、盗用、采集、发布本站内容到任何网站、书籍等各类媒体平台。如若本站内容侵犯了原著者的合法权益,可联系我们进行处理。
27政治笔记

27考研史纲时间轴完整版

2026-4-22 16:17:05

27政治笔记

27考研马原哲学易错119个知识点(考研君)

2026-4-22 16:55:03

0 条回复 A文章作者 M管理员
    暂无讨论,说说你的看法吧
个人中心
今日签到
有新私信 私信列表
搜索