当前位置:首页27笔记汇总27政治笔记27考研马原哲学易错119个知识点(考研君)

27考研马原哲学易错119个知识点(考研君)

27考研马原哲学易错119个知识点(考研君)

本篇笔记文档名 👇

图片

27政治-马原哲学易错119个知识点(考研君)

📒文档说明:

本文档为考研政治马原哲学易错知识点总结,共119个条目。内容围绕马克思主义哲学核心概念与原理展开,涵盖物质与意识的关系、实践与认识的辩证关系、唯物辩证法基本规律(如矛盾普遍性与特殊性)、唯物史观基本原理(社会存在与社会意识关系、生产方式决定性作用)等。通过辨析常见错误观点(如“意识能直接作用物质”“电脑可完全代替人脑”等),帮助考生纠正对哲学原理的误解,掌握马原哲学重点与易错点,提升考研政治复习效率与答题准确性。

文档的预览图如下,需要完整PDF文件的同学,文末有文档编码,保存后即可直接打印使用。

🔥文档预览:
27考研马原哲学易错119个知识点(考研君)
27考研马原哲学易错119个知识点(考研君)
27考研马原哲学易错119个知识点(考研君)
27考研马原哲学易错119个知识点(考研君)

📑27政治-马原哲学易错119个知识点(考研君)     

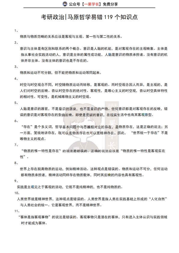
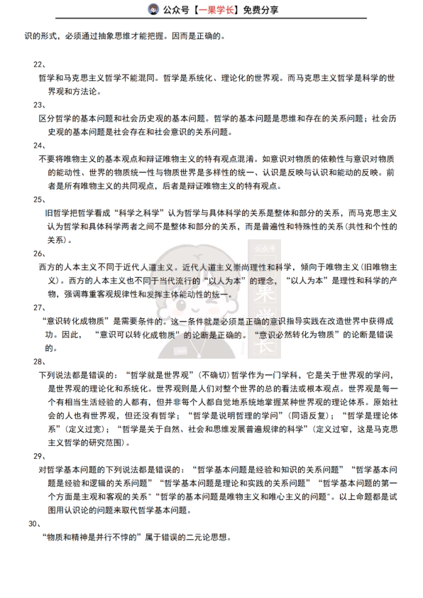
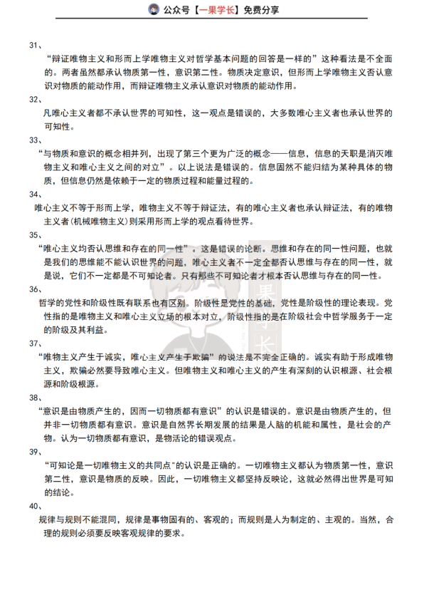
物质与物质范畴的关系是客观与主观、第一性与第二性的关系。意识是人脑机能,是对客观存在的主观映象,主体是社会实践活动的人,意识是主体属性,人脑是物质承担者。物质和运动不可分割,运动不能脱离物质,精神活动也有物质载体。实践是主观见之于客观的活动,非纯精神或纯物质。人类世界是“人化自然”与社会的统一,非精神世界。“客体是客观事物”错误,仅潜在客体,需进入认识实践领域才成为客体。“有人脑就有意识”错误,意识需客观存在被反映。“人脑产生意识如肝脏分泌胆汁”是庸俗唯物主义,混淆生理与心理活动。“电脑能代替人脑”错误,模拟活动由人创造,无人脑则无电脑。劳动和语言对意识起决定性作用,劳动使类人猿变人,产生意识。“先有设计图再建筑”不违背唯物论,设计图源于实践,体现意识能动性。“意识直接作用物质”错误,需通过实践。“主观能动性可创造一切”错误,受客观规律制约。事物联系多样,有直接、间接、必然、偶然联系。事物“自己运动”正确,内部矛盾是发展动力。物质是理性认识形式,需抽象思维把握。哲学与马克思主义哲学不同,前者是系统化世界观,后者是科学世界观方法论。哲学基本问题是思维与存在关系,社会历史观基本问题是社会存在与社会意识关系。唯物主义基本观点与辩证唯物主义特有观点需区分,前者如物质第一性,后者如意识能动性。哲学与具体科学是普遍与特殊关系,非整体与部分。“意识转化物质”需正确意识指导实践,“必然转化”错误。“哲学即世界观”不确切,哲学是系统化理论化的世界观。“哲学基本问题是经验与知识关系”错误,应是思维与存在关系。二元论“物质精神并行”错误。唯心主义多数承认可知性,不可知论才否认。信息不能消灭唯物唯心对立,仍依赖物质能量过程。规律客观,规则主观但需反映规律。

 

🔗网盘链接:

声明:本站所有文章,如无特殊说明或标注,均为本站原创发布。任何个人或组织,在未征得本站同意时,禁止复制、盗用、采集、发布本站内容到任何网站、书籍等各类媒体平台。如若本站内容侵犯了原著者的合法权益,可联系我们进行处理。
27政治笔记

27考研毛文章汇总(研途)

2026-4-22 16:52:38

27数学笔记

27考研【做题本】A4版27考研李林高数辅导讲义

2026-4-1 16:50:22

0 条回复 A文章作者 M管理员
    暂无讨论,说说你的看法吧
个人中心
今日签到
有新私信 私信列表
搜索