当前位置:首页27笔记汇总27政治笔记27考研历次土地政策总结

27考研历次土地政策总结

27考研历次土地政策总结

本篇笔记文档名 👇

图片

27政治-历次土地政策总结

📒文档说明:

本文档为27政治考研的历次土地政策总结笔记,系统梳理中国近现代不同历史时期的土地政策演变。涵盖旧民主主义革命时期《天朝田亩制度》与旧三民主义民生主义,新民主主义革命时期大革命、土地革命、抗日战争、解放战争各阶段政策,包括《井冈山土地法》《兴国土地法》《五四指示》《中国土地法大纲》等关键文件,以及社会主义改造时期《土地改革法》和改革开放后的家庭联产承包制、三权分置等制度创新,全面呈现土地政策从封建土地所有制到农民私有再到集体所有制的变革历程,为考研政治复习提供系统知识点支撑。

文档的预览图如下,需要完整PDF文件的同学,文末有文档编码,保存后即可直接打印使用。

🔥文档预览:
27考研历次土地政策总结
27考研历次土地政策总结

📑27政治-历次土地政策总结     

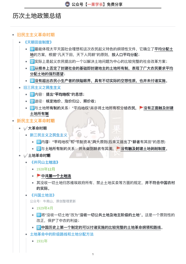
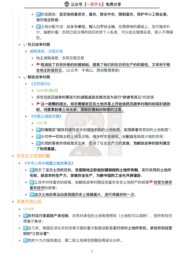
旧民主主义革命时期:《天朝田亩制度》是太平天国纲领性文件,确立“凡天下田,天下人同耕”的平均分配土地原则,否定封建土地所有制,但因农民小生产者局限未实施。旧三民主义民生主义提出“平均地权”,核定地价、涨价归公,未触及封建剥削。新民主主义革命时期:大革命时期新三民主义含“平均地权”“节制资本”及“耕者有其田”,未实现耕者有其田;土地革命时期,《井冈山土地法》没收一切土地,《兴国土地法》改为没收公共土地及地主土地,保护中农利益;1931年确立阶级路线(依靠贫农雇农,联合中农,限制富农,消灭地主)和分配方法(抽多补少、抽肥补瘦,土地归农民私有)。抗日战争时期实行减租减息、交租交息,减轻农民剥削,联合地主抗日。解放战争时期,《五四指示》将减租减息改为“耕者有其田”,《中国土地法大纲》废除封建土地制度,分配土地给无地少地农民,激发革命热情。

 

🔗网盘链接:

声明:本站所有文章,如无特殊说明或标注,均为本站原创发布。任何个人或组织,在未征得本站同意时,禁止复制、盗用、采集、发布本站内容到任何网站、书籍等各类媒体平台。如若本站内容侵犯了原著者的合法权益,可联系我们进行处理。
27政治笔记

27考研南山毛泽东各时期著作总结

2026-4-14 17:00:17

27英语笔记

27考研一烫完型填空固定搭配

2026-1-12 17:59:50

0 条回复 A文章作者 M管理员
    暂无讨论,说说你的看法吧
个人中心
今日签到
有新私信 私信列表
搜索