当前位置:首页27笔记汇总27政治笔记27考研南山毛泽东各时期著作总结

27考研南山毛泽东各时期著作总结

27考研南山毛泽东各时期著作总结

本篇笔记文档名 👇

图片

27政治-南山毛泽东各时期著作总结

📒文档说明:

本笔记为27考研政治备考资料,聚焦毛泽东在新民主主义革命时期至建国初期的重要著作,系统梳理《实践论》《矛盾论》等经典文献核心思想,解析马克思主义中国化理论、新民主主义革命总路线、延安整风运动等关键考点。内容涵盖《论持久战》对抗战阶段的科学预测、《新民主主义论》提出的革命分两步走及政治经济文化纲领、《在晋绥干部会议上的讲话》首次明确的新民主主义革命总路线等,帮助考生全面掌握毛泽东思想发展脉络与考研政治重点,为2027年考研政治备考提供系统复习资料。

文档的预览图如下,需要完整PDF文件的同学,文末有文档编码,保存后即可直接打印使用。

🔥文档预览:
27考研南山毛泽东各时期著作总结
27考研南山毛泽东各时期著作总结
27考研南山毛泽东各时期著作总结
27考研南山毛泽东各时期著作总结

📑27政治-南山毛泽东各时期著作总结     

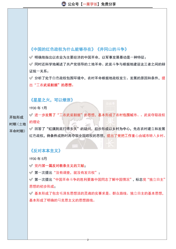
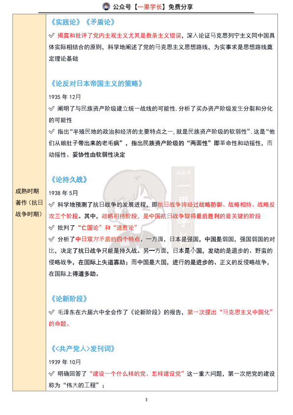
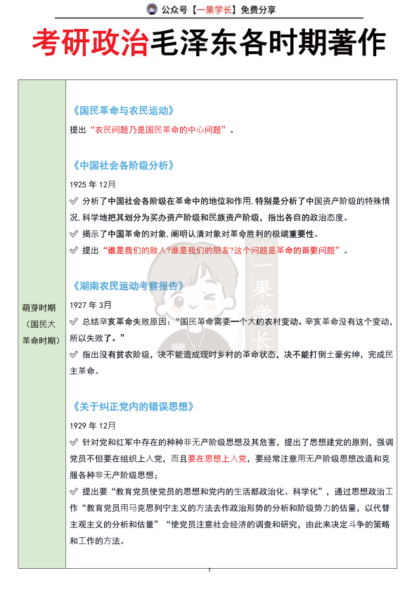
成熟时期著作(抗日战争时期):《实践论》《矛盾论》揭露党内主观主义错误,论证马克思主义与中国实际结合原则,奠定实事求是思想路线基础。《论反对日本帝国主义的策略》(1935年12月)分析民族资产阶级两面性,阐明与民族资产阶级建立统一战线的可能性。《论持久战》(1938年5月)科学预测抗战三阶段,批判“亡国论”和“速胜论”,分析中日双方四个特点。《论新阶段》(六届六中全会报告)首次提出“马克思主义中国化”命题。《<共产党人>发刊词》(1939年10月)首次称党建为“伟大的工程”,提出统一战线、武装斗争、党的建设三大法宝。《中国革命和中国共产党》(1939年12月)首次提出新民主主义革命概念,明确革命对象、动力及性质。延安整风运动(1941-1942年):《改造我们的学习》(1941年5月)界定实事求是科学含义;《整顿党的作风》《反对党八股》(1942年2月)展开整风,内容为反主观主义(中心)、宗派主义、党八股,方针“惩前毖后,治病救人”。《新民主主义论》(1940年1月)提出革命分两步走,阐述新民主主义政治、经济、文化纲领。《在延安文艺座谈会上的讲话》(1942年5月)强调“为什么人的问题”是根本问题。《在晋绥干部会议上的讲话》(1948年4月)首次完整提出新民主主义革命总路线,将官僚资本主义列为革命对象,提出土地改革总路线。

 

🔗网盘链接:

声明:本站所有文章,如无特殊说明或标注,均为本站原创发布。任何个人或组织,在未征得本站同意时,禁止复制、盗用、采集、发布本站内容到任何网站、书籍等各类媒体平台。如若本站内容侵犯了原著者的合法权益,可联系我们进行处理。
27政治笔记

27考研南山史纲时间轴【完整版】

2026-4-14 16:59:52

27英语笔记

27考研单词之间:写作高频词汇手册

2026-1-12 23:12:57

0 条回复 A文章作者 M管理员
    暂无讨论,说说你的看法吧
个人中心
今日签到
有新私信 私信列表
搜索