当前位置:首页27笔记汇总27专业课笔记27考研法硕宪法学重要程序汇总

27考研法硕宪法学重要程序汇总

27考研法硕宪法学重要程序汇总

本篇笔记文档名 👇

图片

27专业课-法硕宪法学重要程序汇总

📒文档说明:

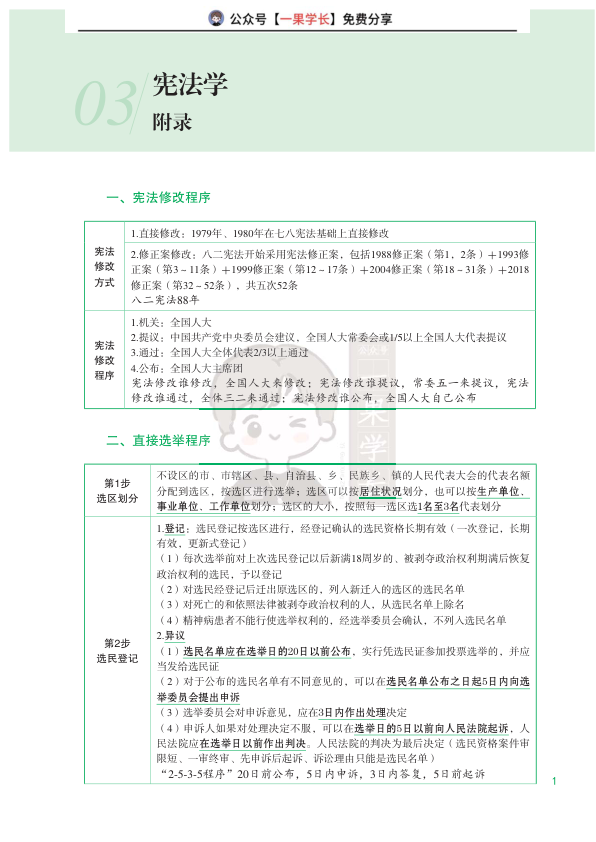
本笔记为法律硕士联考宪法学背诵体系,系统涵盖宪法学核心知识点,包括人大及其常委会组织与会议制度(地方人大召集、出席、提案、表决规则,全国人常会议程序)、选举与罢免制度(全人大及常委会选任规则、罢免案提出主体)、立法程序(全国人大及常委会立法流程、立法解释、行政法规制定)、监察委员会职责(监察范围、调查措施、处置方式)、执法检查与特定问题调查委员会、政府部门设立程序、法院任免等内容,助力考生全面掌握宪法学考点,适用于法律硕士联考备考复习。

文档的预览图如下,需要完整PDF文件的同学,文末有文档编码,保存后即可直接打印使用。

🔥文档预览:
27考研法硕宪法学重要程序汇总
27考研法硕宪法学重要程序汇总
27考研法硕宪法学重要程序汇总
27考研法硕宪法学重要程序汇总

📑27专业课-法硕宪法学重要程序汇总     

地方人大会议制度:召集主体为常委会或主席团,出席需2/3以上代表,提案主体含主席团、常委会、政府、代表10人以上(县级5人以上),审议由主席团决定议程,表决单过半通过,公布由主席团负责。地方人常会议:每2个月至少召开,主任召集主持,出席需过半数,提案主体含主任会议、专门委员会、政府、代表5人以上(县级3人以上),表决单过半,公布由常委会负责。全国人大选任:全人常组成人员、国家主席副主席等由主席团提名,全人常可决定对象,罢免案需1/10以上代表或3个代表团提出。立法程序:全国人大立法提案主体含主席团、常委会、代表团、30代表,经审议、专门委员会统一审议后表决,单过半通过;全国人常立法程序类似,需委员长会议决定议程,常委会审议后表决。监察委员会:监察范围含公职人员、国企管理等,调查措施包括讯问、留置、搜查等,处置分无违法、违法、犯罪等情形。

 

🔗网盘链接:

声明:本站所有文章,如无特殊说明或标注,均为本站原创发布。任何个人或组织,在未征得本站同意时,禁止复制、盗用、采集、发布本站内容到任何网站、书籍等各类媒体平台。如若本站内容侵犯了原著者的合法权益,可联系我们进行处理。
27专业课笔记

27考研华研法硕刑法一图流

2026-3-30 17:00:13

27专业课笔记

27考研华研法硕宪法一图流

2026-4-1 16:47:26

0 条回复 A文章作者 M管理员
    暂无讨论,说说你的看法吧
个人中心
今日签到
有新私信 私信列表
搜索