
本篇笔记文档名 👇

•27专业课-西综内科分期分型汇总✔
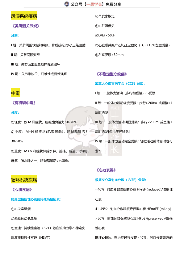
本文档为27考研西综内科分期分型汇总笔记,涵盖呼吸系统、消化系统、泌尿系统、血液系统、内分泌系统、风湿系统、中毒及循环系统等内科疾病的关键分期分型内容。呼吸系统中,慢性阻塞性肺疾病(COPD)分GOLD 1-4级,急性加重期分不同级别;间质性肺病肺结节病有I-IV期。消化系统涉及慢性胃炎1A/2B型、肝硬化Child-Pugh分级(A/B/C)。泌尿系统慢性肾衰竭分CKD 1-5期。血液系统多发性骨髓瘤有D-S和ISS分期,淋巴瘤分I-IV期。内分泌糖尿病肾病、风湿类风湿关节炎、中毒有机磷中毒及循环系统心肌疾病、心绞痛、心力衰竭、高血压等均有详细分期分型标准,为考研西综内科复习提供系统考点参考。
文档的预览图如下,需要完整PDF文件的同学,文末有文档编码,保存后即可直接打印使用。




📑27专业课-西综内科分期分型汇总
呼吸系统疾病
- 慢性阻塞性肺疾病(COPD):GOLD分级1-4级(1级FEV1>80%,2级50-79%,3级30-49%,4级<30%);急性加重期(AECOPD)分I-III级,II级禁用镇静药。
- 间质性肺病:肺结节病分期I-IV期(I期双肺门淋巴结肿大,IV期蜂窝肺、肺纤维化)。
消化系统疾病
- 慢性胃炎:1A型(胃底胃体萎缩,壁细胞抗体阳性,胃酸缺乏);2B型(胃窦萎缩,Hp阳性,胃泌素减少)。
- 肝硬化:Child-Pugh分级(A:5-6分,B:7-9分,C:10-15分)。
泌尿系统疾病
- 慢性肾衰竭:CKD分期1-5期(GFR≥90至<15或透析)。
血液系统疾病
- 多发性骨髓瘤:D-S分期(I期Hb>100、血钙≤2.65等,III期Hb<85等);ISS分期(β2微球蛋白<3.5/≥5.5,白蛋白≥35/<35)。
- 淋巴瘤:I期单组淋巴结,IV期骨髓/肝/非区域淋巴结受累,伴发热盗汗体重下降为B组。
