当前位置:首页27笔记汇总27专业课笔记27考研法硕民法典中的95处“概念性规定”

27考研法硕民法典中的95处“概念性规定”

27考研法硕民法典中的95处“概念性规定”

本篇笔记文档名 👇

图片

27专业课-法硕民法典中的95处“概念性规定”

📒文档说明:

本笔记为27专业课法硕考研资料,聚焦《民法典》95处“概念性规定”,系统梳理核心法条与概念。涵盖总则(民事主体、法律行为、代理等)、物权(不动产登记、所有权、用益物权、担保物权)、合同(各类合同定义与规则)、人格权(肖像权、隐私权、个人信息)、婚姻家庭、继承、侵权责任等编章。通过法条原文+注释形式,明确“善意取得”“职务代理”“表见代理”等关键概念,帮助考生精准掌握民法典考点,提升法律概念理解与应用能力。

文档的预览图如下,需要完整PDF文件的同学,文末有文档编码,保存后即可直接打印使用。

🔥文档预览:
27考研法硕民法典中的95处“概念性规定”
27考研法硕民法典中的95处“概念性规定”
27考研法硕民法典中的95处“概念性规定”
27考研法硕民法典中的95处“概念性规定”

📑27专业课-法硕民法典中的95处“概念性规定”     

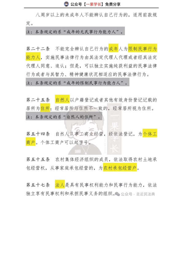
第一编总则:第十七条十八周岁以上为成年人,不满十八周岁为未成年人;第十八条成年人为完全民事行为能力人,十六周岁以上以劳动收入为主要生活来源视为完全民事行为能力人;第十九条八周岁以上为限制民事行为能力人;第二十条不满八周岁为无民事行为能力人;第二十一条不能辨认自己行为的成年人为无民事行为能力人;第二十二条不能完全辨认自己行为的成年人为限制民事行为能力人。第二十五条自然人以户籍登记或有效身份登记居所,经常居所与住所不一致的,经常居所视为住所。第五十四条自然人从事工商业经营登记为个体工商户;第五十七条法人是具有民事权利能力和行为能力的组织;第六十一条法定代表人以法人名义从事活动,法律后果由法人承受;第七十六条营利法人以利润分配给出资人为目的,包括有限责任公司等;第八十七条非营利法人为公益或非营利目的,包括事业单位等;第九十二条捐助法人资格规定;第九十六条特别法人包括机关、农村集体经济组织等;第一百零一条居民委员会为基层群众性自治组织法人;第一百一十四条民事主体依法享有物权,包括所有权、用益物权、担保物权;第一百三十三条民事法律行为是设立变更终止民事法律关系的行为;第一百七十条职务代理规则;第一百七十二条表见代理规则。

 

🔗网盘链接:

声明:本站所有文章,如无特殊说明或标注,均为本站原创发布。任何个人或组织,在未征得本站同意时,禁止复制、盗用、采集、发布本站内容到任何网站、书籍等各类媒体平台。如若本站内容侵犯了原著者的合法权益,可联系我们进行处理。
27专业课笔记

27考研教育学丹丹311课堂笔记中教史

2026-1-14 17:28:06

27专业课笔记

27考研408灰灰【帽子题】操作系统

2026-1-14 18:42:01

0 条回复 A文章作者 M管理员
    暂无讨论,说说你的看法吧
个人中心
今日签到
有新私信 私信列表
搜索