当前位置:首页27笔记汇总27专业课笔记27考研教育学丹丹中教史

27考研教育学丹丹中教史

27考研教育学丹丹中教史

本篇笔记文档名 👇

图片

27专业课-教育学丹丹中教史

📒文档说明:

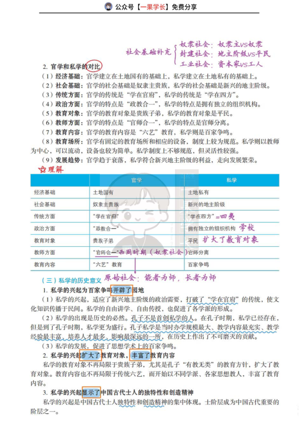
本文档主要讲述春秋时期私学兴起的原因、历史特点和历史意义。私学兴起源于官学衰落、王权衰落导致学校荒废、战争动乱打破文化垄断以及养士之风盛行。私学具有自由办学、自由讲学、自由竞争等特点,与官学在经济基础、社会基础、教育对象等方面存在显著差异。私学的兴起打破了学在官府的传统,促进了百家争鸣,扩大了教育对象,丰富了教育内容,显示了中国古代士人的独特性和创造精神,对中国古代教育发展产生了深远影响。

文档的预览图如下,需要完整PDF文件的同学,文末有文档编码,保存后即可直接打印使用。

🔥文档预览:
27考研教育学丹丹中教史
27考研教育学丹丹中教史
27考研教育学丹丹中教史
27考研教育学丹丹中教史

📑27专业课-教育学丹丹中教史     

私学兴起的原因从教育角度来看包括官学衰落为私学提供可能性,世袭制度造成贵族不重教育,王权衰落导致学校荒废,战争动乱打破旧的文化垄断。养士之风的盛行也导致了私学兴起,统治者需要士来维护统治和扩张势力,新兴地主阶级需要士来扩大经济利益和政治势力,士阶层本身也有寻求出路实现政治主张的需求。社会背景方面,经济上铁犁牛耕出现提高了农业生产力,土地私有制为私学提供经济基础;政治上地主阶级壮大,周王室衰微为私学提供政治基础。私学的历史特点是自由办学、自由讲学、自由竞争、自由游学、自由就学。官学与私学在经济基础、社会基础、传统方面、政治方面、教育对象、教师方面、教育内容、教育场所和发展趋势上存在对比。私学的历史意义包括为百家争鸣开辟园地,促进思想学术发展,扩大教育对象,丰富教育内容,显示中国古代士人的独特性和创造精神。 
🔗网盘链接:

声明:本站所有文章,如无特殊说明或标注,均为本站原创发布。任何个人或组织,在未征得本站同意时,禁止复制、盗用、采集、发布本站内容到任何网站、书籍等各类媒体平台。如若本站内容侵犯了原著者的合法权益,可联系我们进行处理。
27专业课笔记

27考研法硕厚大民法88个名词概念大全(下)

2026-1-13 15:31:47

27专业课笔记

27考研西综小王外科疾病正常值汇总

2026-1-13 17:14:24

0 条回复 A文章作者 M管理员
    暂无讨论,说说你的看法吧
个人中心
今日签到
有新私信 私信列表
搜索