当前位置:首页27笔记汇总27英语笔记27考研语法十六种时态

27考研语法十六种时态

27考研语法十六种时态

本篇笔记文档名 👇

图片

27英语-语法十六种时态

📒文档说明:

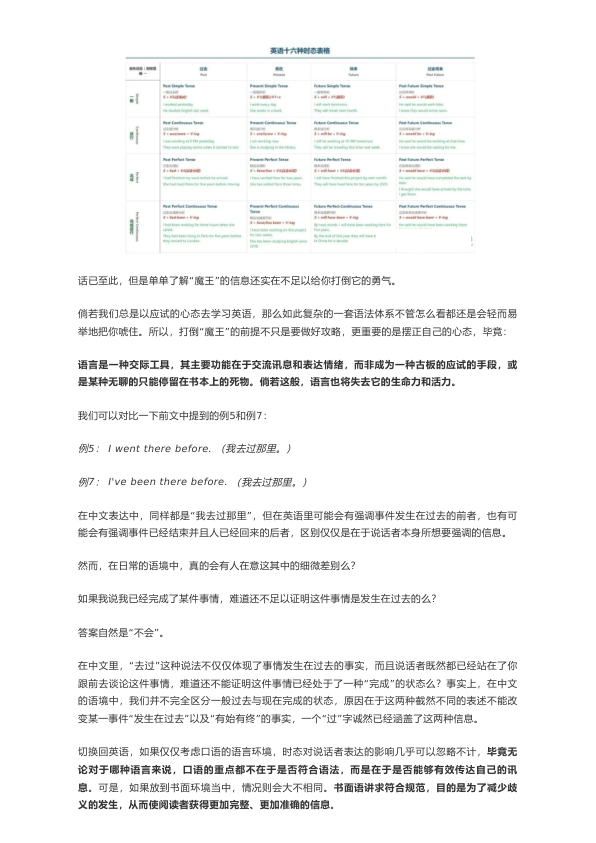
本文详细讲解了英语的十六种时态,将英语学习比作闯关游戏,时态是新手村最棘手的BOSS。文章从时态的基本概念入手,解释了时态是作用于英语动词的语法范畴,包含时间范畴(现在、过去、将来、过去将来)和动作状态(一般、进行、完成、完成进行)。通过具体例句分析不同时态的用法和区别,如一般过去时与现在完成时的对比。文章强调语言是交际工具,建议学习者根据实际需求选择学习重点,日常交流不必过分追求语法正确,考试则需要掌握基本时态用法。

文档的预览图如下,需要完整PDF文件的同学,文末有文档编码,保存后即可直接打印使用。

🔥文档预览:
27考研语法十六种时态
27考研语法十六种时态
27考研语法十六种时态

📑27英语-语法十六种时态     

英语时态是作用于动词的语法范畴,包含时间范畴和动作状态。时间范畴分为现在、过去、将来和过去将来四种。动作状态分为一般、进行、完成和完成进行四种。将时间范畴和动作状态两两组合,得到英语的十六种时态。例如一般过去时强调过去某个时间点发生的动作,现在进行时强调当前正在进行的动作。现在完成时强调动作已完成并有结果,现在完成进行时强调动作从过去持续到现在。中文语境中不严格区分一般过去和现在完成,但英语书面语要求规范以减少歧义。学习者应根据需求选择学习重点,日常交流不必过分追求语法正确。

 

🔗网盘链接:

声明:本站所有文章,如无特殊说明或标注,均为本站原创发布。任何个人或组织,在未征得本站同意时,禁止复制、盗用、采集、发布本站内容到任何网站、书籍等各类媒体平台。如若本站内容侵犯了原著者的合法权益,可联系我们进行处理。
27英语笔记

27考研monkey【百句实战】讲义

2026-1-13 17:40:12

27英语笔记

27考研空卡阅读高频话题词

2026-1-13 17:45:48

0 条回复 A文章作者 M管理员
    暂无讨论,说说你的看法吧
个人中心
今日签到
有新私信 私信列表
搜索