当前位置:首页27笔记汇总27英语笔记27考研monkey【百句实战】讲义

27考研monkey【百句实战】讲义

27考研monkey【百句实战】讲义

本篇笔记文档名 👇

图片

27英语-monkey【百句实战】讲义

📒文档说明:

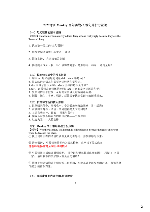
Monkey百句实战是2027考研英语春季复习的核心课程,精选1997-2009年考研真题中的100个经典长难句。课程通过视频讲解形式,重点培养词汇、语法、长难句分析、阅读和翻译能力。学习方式包括每日独立翻译、视频学习、笔记整理和复习循环,每天投入约1小时。课程涵盖长难句分析方法论,包括句义理解思路、常见问题解析、核心原则和分析步骤,帮助考生系统提升英语应试能力。

文档的预览图如下,需要完整PDF文件的同学,文末有文档编码,保存后即可直接打印使用。

🔥文档预览:
27考研monkey【百句实战】讲义
27考研monkey【百句实战】讲义
27考研monkey【百句实战】讲义
27考研monkey【百句实战】讲义

📑27英语-monkey【百句实战】讲义     

Monkey百句实战课程精选1997-2009年考研真题100个经典长难句,通过视频讲解帮助考生积累词汇、语法知识,加强长难句理解与翻译能力。课程在微博、B站、公众号等平台发布,每句话配有25分钟视频讲解。学习重点包括词汇语法、长难句篇章真题实战,建议词汇基础薄弱者先完成第一遍考研词汇学习。学习方式为每日早读独立翻译一句话,听视频讲解并整理笔记,次日复习前日内容并开始新句子翻译。长难句分析方法论包括句义理解基本思路、常见问题解析、核心原则和具体分析步骤,通过假设检验方法解决长难句分析难题。

 

🔗网盘链接:

声明:本站所有文章,如无特殊说明或标注,均为本站原创发布。任何个人或组织,在未征得本站同意时,禁止复制、盗用、采集、发布本站内容到任何网站、书籍等各类媒体平台。如若本站内容侵犯了原著者的合法权益,可联系我们进行处理。
27英语笔记

27考研空卡同义词替换

2026-1-13 17:32:43

27英语笔记

27考研语法十六种时态

2026-1-13 17:45:03

0 条回复 A文章作者 M管理员
    暂无讨论,说说你的看法吧
个人中心
今日签到
有新私信 私信列表
搜索