当前位置:首页27笔记汇总27数学笔记27考研武忠祥基础班笔记(4-1不定积分的计算)

27考研武忠祥基础班笔记(4-1不定积分的计算)

27考研武忠祥基础班笔记(4-1不定积分的计算)

本篇笔记文档名 👇

图片

27数学-武忠祥基础班笔记(4-1不定积分的计算)

📒文档说明:

本文档为武忠祥基础班高数笔记,聚焦不定积分的计算方法。内容涵盖原函数与不定积分的概念、性质及存在定理,列出20个基本积分公式;详细讲解第一换元积分法(凑微分)、第二换元积分法(变量代换)、分部积分法(uv公式);针对有理函数、三角有理式、简单无理函数三类可积函数,介绍积分技巧与典型例题,通过题型示例展示综合应用,帮助考研学生系统掌握不定积分计算。

文档的预览图如下,需要完整PDF文件的同学,文末有文档编码,保存后即可直接打印使用。

🔥文档预览:
27考研武忠祥基础班笔记(4-1不定积分的计算)
27考研武忠祥基础班笔记(4-1不定积分的计算)
27考研武忠祥基础班笔记(4-1不定积分的计算)
27考研武忠祥基础班笔记(4-1不定积分的计算)

📑27数学-武忠祥基础班笔记(4-1不定积分的计算)     

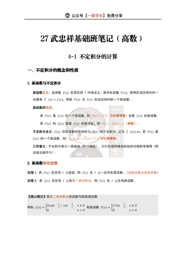
一、不定积分的概念和性质1.原函数与不定积分:原函数定义为存在F(x)使F’(x)=f(x),不定积分是原函数全体,记为∫f(x)dx=F(x)+C,几何意义为一族平行切线的积分曲线。性质包括微分与积分互逆((∫f(x)dx)’=f(x))、线性性质(∫[f(x)±g(x)]dx=∫f(x)dx±∫g(x)dx)等。2.原函数存在定理:连续函数必有原函数,第一类间断点无原函数。二、不定积分基本公式:反向导数公式推导,如∫0dx=C,∫x^a dx=(x^(a+1))/(a+1)+C(a≠-1),∫1/x dx=ln|x|+C,∫sinx dx=-cosx+C等20个常用公式。三、3种主要积分法1.第一换元积分法(凑微分):若∫f(u)du=F(u)+C,u=φ(x)可导,则∫f[φ(x)]φ’(x)dx=F[φ(x)]+C,常见形式如∫f(ax+b)dx=1/a∫f(ax+b)d(ax+b)等。

 

🔗网盘链接:

声明:本站所有文章,如无特殊说明或标注,均为本站原创发布。任何个人或组织,在未征得本站同意时,禁止复制、盗用、采集、发布本站内容到任何网站、书籍等各类媒体平台。如若本站内容侵犯了原著者的合法权益,可联系我们进行处理。
27数学笔记

27考研南山武忠祥高数基础课表

2026-3-13 17:45:52

26专业课笔记

26考研教育学333框架背背加中教部分(丹丹)

2025-3-19 16:03:54

0 条回复 A文章作者 M管理员
    暂无讨论,说说你的看法吧
个人中心
今日签到
有新私信 私信列表
搜索