当前位置:首页26笔记汇总26政治笔记26考研肖1000题选择题考点知识点·精华提炼毛中特部分(51)

26考研肖1000题选择题考点知识点·精华提炼毛中特部分(51)

26考研肖1000题选择题考点知识点·精华提炼毛中特部分(51)

今天给大家整理出的26重点资源是 👇

26考研肖1000题选择题考点知识点·精华提炼毛中特部分(51)

26政治-肖1000题选择题考点知识点·精华提炼毛中特部分(51)

26考研肖1000题选择题考点知识点·精华提炼毛中特部分(51)
文档说明:

本文档为考研政治毛中特部分核心知识点笔记,系统梳理毛泽东思想、新民主主义革命理论、社会主义改造理论、社会主义建设道路初步探索及中国特色社会主义理论体系(邓小平理论、“三个代表”重要思想、科学发展观)等重要理论的关键考点,涵盖章节重点、单选多选核心内容,包括各理论形成背景、实践基础、核心观点、重要论断及历史地位,为考研政治复习提供系统、简洁的知识梳理。

文档的预览图如下,需要完整PDF文件的同学,文末有文档编码,保存后即可直接打印使用。

26考研肖1000题选择题考点知识点·精华提炼毛中特部分(51)
文档预览:
26考研肖1000题选择题考点知识点·精华提炼毛中特部分(51)
26考研肖1000题选择题考点知识点·精华提炼毛中特部分(51)
26考研肖1000题选择题考点知识点·精华提炼毛中特部分(51)
26考研肖1000题选择题考点知识点·精华提炼毛中特部分(51)


📚
26政治-肖1000题选择题考点知识点·精华提炼毛中特部分(51)📚

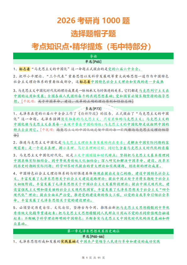
毛泽东思想及其历史地位:形成实践基础是中国革命和建设成功实践,萌芽于新民主主义革命基本思想提出,初步形成于农村包围城市道路提出,活的灵魂为实事求是、群众路线、独立自主,精髓是实事求是,主题是中国革命和建设。新民主主义革命理论:近代中国国情是半殖民地半封建社会,主要矛盾为帝国主义和中华民族矛盾,总路线解放战争时期完整概括并增加官僚资本主义,领导权是中心问题,土地改革是主要内容,武装斗争为主要形式,三大法宝是统一战线、武装斗争、党的建设。社会主义改造理论:过渡时期总路线“一化三改”,农业改造遵循自愿互利原则,经历互助组、初级社、高级社,资本主义工商业采取和平赎买,逐步从低级到高级国家资本主义过渡。社会主义建设初步探索:《论十大关系》提出基本方针“调动一切积极因素”,社会主义基本矛盾“又相适应又相矛盾”,正确处理人民内部矛盾是政治生活主题,走工业化道路需处理重轻农关系。

 

26考研肖1000题选择题考点知识点·精华提炼毛中特部分(51)
网盘链接:

声明:本站所有文章,如无特殊说明或标注,均为本站原创发布。任何个人或组织,在未征得本站同意时,禁止复制、盗用、采集、发布本站内容到任何网站、书籍等各类媒体平台。如若本站内容侵犯了原著者的合法权益,可联系我们进行处理。
26政治笔记

26考研徐涛核心模拟卷集(一)知识总结

2025-11-5 18:00:17

26政治笔记

26考研周年纪念大事件(重点选题题考点)

2025-11-6 15:55:23

0 条回复 A文章作者 M管理员
    暂无讨论,说说你的看法吧
个人中心
今日签到
有新私信 私信列表
搜索