
今天给大家整理出的26重点资源是 👇

•26政治-徐涛核心模拟卷集(一)知识总结✔

本文是2025年10月30日由政治教学&教研团队整理的核心模拟卷集(一)知识点总结,内容涵盖马克思主义、邓小平理论、中国特色社会主义理论体系、政治经济学、教育强国、民生建设、新时代统一战线、历史事件(辛亥革命、延安整风运动、抗日民族统一战线等)、哲学原理(时空特性、实践三要素)、经济理论(资本积累、周转、垄断资本)、国际关系、毛泽东思想形成与发展、习近平法治思想及航天成就等多领域政治学科核心考点,结构清晰,重点突出,旨在帮助学生系统梳理知识,为备考提供全面且实用的复习资料。
文档的预览图如下,需要完整PDF文件的同学,文末有文档编码,保存后即可直接打印使用。





📚26政治-徐涛核心模拟卷集(一)知识总结📚
1.马克思主义相关的帽子
(2)马克思主义创新发展的基本路径是本土化和时代化
(3)马克思主义的基本特征,用一句话来概括:科学性与革命性的统一
(4)马克思主义的内在品质:革命性
(5)马克思主义首要的和基本的观点:实践观点
(6)马克思主义的基石:世界物质统一性原理
(7)马克思主义活的灵魂:具体问题具体分析
2.价值评价的基本特点:
第一,评价以主客体之间的价值关系为认识对象;第二,评价结果与评价主体直接相关,依主体的特点而转移;第三,评价结果的正确与否依赖于对客体状况和主体需要的认识;第四,价值评价有科学与非科学之别。
价值评价正确与否的标准:价值评价作为一种价值判断活动,虽具有主观性,但并不是一种主观随意的认识活动,而是具有客观的判定标准。对于任何主体而言,是否推动社会历史进步,是否符合社会发展趋势,是否维护、满足了最广大人民的需要和根本利益,是价值评价的最高标准,是判断特定主体实际需要是否合理的最高尺度。
3.政经“源泉”总结
(1)抽象劳动是价值的唯一源泉
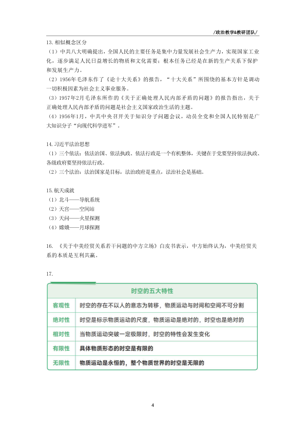
(2)雇佣劳动者的剩余劳动是剩余价值的唯一源泉
(3)剩余价值是资本积累的源泉
(4)资本积累是资本主义扩大再生产的源泉
4.不变资本(c)和可变资本(v)的概念
不变资本是以生产资料形态存在的资本,它通过工人的具体劳动被转移到新产品中,其转移的价值量不会大于它原有的价值量。
可变资本是用来购买劳动力的那部分资本,在生产过程中不是被转移到新产品中去,而是由工人的劳动再生产出来。在生产过程中,工人所创造的新价值,不仅包括相当于劳动力价值的价值,而且还包括一定量的剩余价值。
5.邓小平理论的帽子总结
(1)解放思想、实事求是,是邓小平理论的精髓。
(2)社会主义的根本任务是解放和发展生产力。
(3)党在社会主义初级阶段的基本路线的主要内容是以经济建设为中心,坚持四项基本原则,坚持改革开放。
(4)中国特色的社会主义是现代化建设的主题。
6.中特理论(邓小平理论)的背景
(1)国际背景
和平与发展成为时代主题,世界多极化和经济全球化深入发展,综合国力竞争激烈。
(2)历史条件
中国特色社会主义理论体系是在认真总结我国社会主义建设正反两方面的历史经验、科学判断党和国家发展所处历史方位的基础上形成并不断发展的。
(3)实践基础
中国特色社会主义理论体系是在我们党领导的改革开放和社会主义现代化建设的生动实践中形成并不断发展的。
7.建设教育强国
(1)人民满意是发展教育的根本尺度。
(2)教育公平是社会公平的重要基础。
(3)教育强国必须以改革创新为动力。
(4)服务高质量发展是建设教育强国的重要任务
8.新时代统一战线工作的相关内容
| 工作对象 | 党外人士,重点是其中的代表人士 |
|—|—|
| 本质要求 | 大团结大联合 |
| 关键 | 坚持求同存异,发扬“团结一批评一团结”的优良传统,在尊重多样性中寻求一致性,找到最大公约数、画出最大同心圆 |
| 目的 | 壮大共同奋斗的力量 |
| 历史责任 | 促进中华儿女大团结 |
| 最鲜明的特征、最核心最根本的问题 | 党的领导 |
9.民生建设的帽子总结
(1)正确把握民生和发展的关系,是保障和改善民生的重要前提。
(2)坚守底线、突出重点、完善制度、引导预期,是保障和改善民生的工作思路。
(3)解决人民群众最关心最直接最现实的利益问题,是保障和改善民生的重中之重。
(4)坚持尽力而为、量力而行,是保障和改善民生的重要方针。
(5)坚持人人尽责、人人享有,让所有劳动者在推动发展中分享发展成果,是保障和改善民生的重要原则。
10.辛亥革命的相关知识点
(1)1905年,中国同盟会的成立,标志着中国资产阶级民主革命进入了一个新的阶段。
(2)资产阶级革命派与改良派的论战划清了革命与改良的界限,传播了民主革命思想,促进了革命形势的发展。
(3)三民主义是一个比较完整而明确的资产阶级民主革命纲领。
(4)1894年11月,孙中山在创立革命团体兴中会时提出了“振兴中华”的口号。
11.延安整风运动
(1)内容:反对主观主义以整顿学风,反对宗派主义以整顿党风,反对党八股以整顿文风。其中,反对主观主义以整顿学风,是整风运动最主要的任务。
(2)主观主义的实质:理论脱离实际,颠倒了认识和实践的关系,是实际工作中的唯心主义。
(3)主观主义的主要表现形式:教条主义和经验主义,其中,教条主义是整风运动的重点。
(4)对学风问题的理解:学风问题是领导机关、全体干部、全体党员的思想方法问题,是对待马克思列宁主义的态度问题,是全党同志的工作态度问题,所以是第一个重要的问题。
(5)对整风运动的评价:整风运动是一次深刻的马克思主义思想教育运动,也是一场伟大的思想解放运动。它使一切从实际出发、理论联系实际、实事求是的马克思主义思想路线,在全党范围确立了起来。
(6)中共六届七中全会标志着整风运动结束。
12.抗日民族统一战线
(1)提出:瓦窑堡会议
(2)正式形成:《国共合作宣言》发表,蒋介石承认中共的谈话发表
(3)三个特点:第一,广泛的民族性和复杂的阶级矛盾。第二,国共双方有政权有军队的合作。第三,没有正式的、固定的组织形式和协商一致的、具体的共同纲领。国共两党只能采取临时协商的特殊形式解决问题。
(4)统一战线中的原则:独立自主。
(5)针对国民党的分裂行径,共产党提出的口号:坚持抗战、团结、进步,反对妥协、分裂、倒退。
(6)巩固抗日民族统一战线的策略总方针:发展进步势力,争取中间势力,孤立顽固势力。
13.相似概念区分
(1)中共八大明确提出,全国人民的主要任务是集中力量发展社会生产力,实现国家工业化,逐步满足人民日益增长的物质和文化需要;根本任务已经是在新的生产关系下保护和发展生产力。
(2)1956年毛泽东作了《论十大关系》的报告,“十大关系”所围绕的基本方针是调动一切积极因素为社会主义事业服务。
(3)1957年2月毛泽东所作的《关于正确处理人民内部矛盾的问题》的报告指出,关于正确处理人民内部矛盾的问题是社会主义国家政治生活的主题。
(4)1956年1月,中共中央召开关于知识分子问题会议,动员全党和全国人民特别是广大知识分子“向现代科学进军”。
14.习近平法治思想
(1)三个依法:依法治国、依法执政、依法行政是一个有机整体,关键在于党要坚持依法执政、各级政府要坚持依法行政。
(2)三个法治:法治国家是目标,法治政府是重点,法治社会是基础。
15.航天成就
(1)北斗–导航系统
(2)天宫–空间站
(3)天问–火星探测
(4)嫦娥–月球探测
16.《关于中美经贸关系若干问题的中方立场》白皮书表示,中方始终认为,中美经贸关系的本质是互利共赢。

