当前位置:首页26笔记汇总26政治笔记26考研史纲电影版(近代史)逐字稿(空卡)

26考研史纲电影版(近代史)逐字稿(空卡)

26考研史纲电影版(近代史)逐字稿(空卡)

今天给大家整理出的26重点资源是 👇

26考研史纲电影版(近代史)逐字稿(空卡)

26政治-史纲电影版(近代史)逐字稿(空卡)

26考研史纲电影版(近代史)逐字稿(空卡)
文档说明:

本文档是关于中国近现代史的系统性笔记,涵盖从鸦片战争前的时代背景到1949年新中国成立的完整历史脉络,重点梳理了中国人民为实现民族独立和人民解放而进行的艰苦斗争历程。内容包括重要历史事件如五四运动、中共成立、国共合作、土地革命、抗日战争、解放战争等,详细记录了各阶段的关键时间节点、主要人物、政策方针及历史意义,是学习中国近现代史及中国革命史的重要参考资料,对理解中国共产党领导人民取得新民主主义革命胜利的历史必然性具有重要价值。

文档的预览图如下,需要完整PDF文件的同学,文末有文档编码,保存后即可直接打印使用。

26考研史纲电影版(近代史)逐字稿(空卡)
文档预览:
26考研史纲电影版(近代史)逐字稿(空卡)
26考研史纲电影版(近代史)逐字稿(空卡)
26考研史纲电影版(近代史)逐字稿(空卡)
26考研史纲电影版(近代史)逐字稿(空卡)


📚
26政治-史纲电影版(近代史)逐字稿(空卡)📚

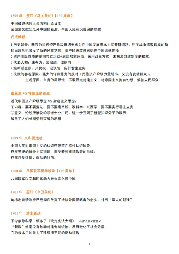
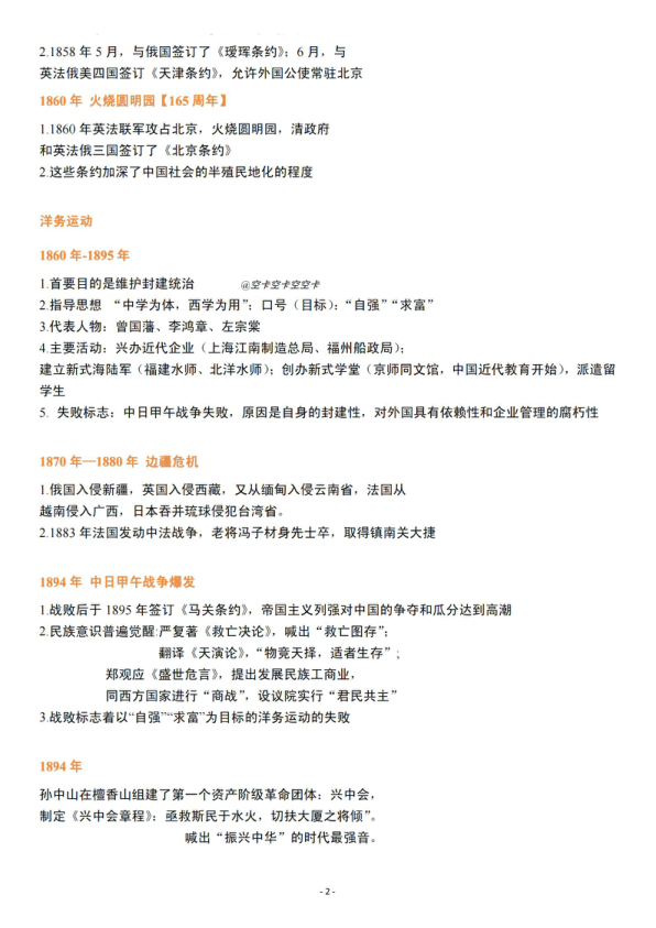
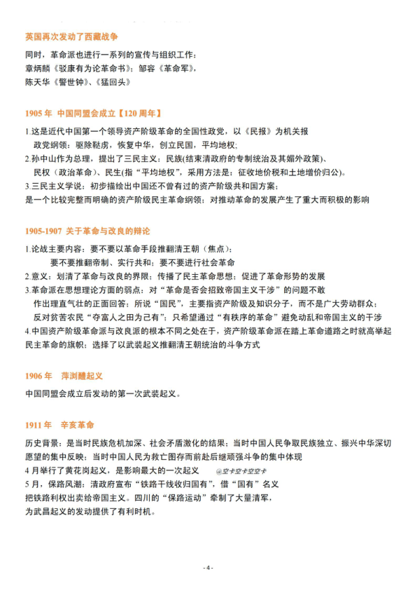
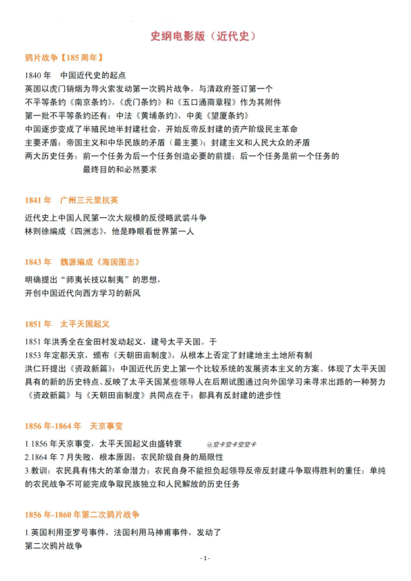
1919年巴黎和会外交失败,5月4日五四运动爆发,学生为主,后发展为有工人阶级、小资产阶级和民族资产阶级参加的全国性反帝爱国运动。6月28日中国政府未签巴黎和约,直接斗争目标实现,表现出反帝反封建彻底性,成为中国旧民主主义革命走向新民主主义革命的转折点,孕育了爱国、进步、民主、科学的五四精神,是中国新民主主义革命开端。1920年李大钊组织马克思学说研究会,8月上海建立中国工人阶级政党最早组织,陈望道翻译《共产党宣言》,中国早期马克思主义思想运动重视理论学习、结合实际、知识分子与劳动群众结合,为建党奠定基础。1921年中共一大在上海和嘉兴召开,确定党名“中国共产党”,奋斗目标为社会主义和共产主义,是开天辟地大事变,9月衙前村农民协会成立全国第一个农民协会,伟大建党精神是精神之源,初心使命为谋幸福、谋复兴。1922年中共二大首次提出反帝反封建民主革命纲领,最高纲领实现社会主义、共产主义,当前纲领打倒军阀、推翻压迫、统一中国,首次提出统一战线思想、发表《中国共产党宣言》、制定第一部党章。

 

26考研史纲电影版(近代史)逐字稿(空卡)
网盘链接:

声明:本站所有文章,如无特殊说明或标注,均为本站原创发布。任何个人或组织,在未征得本站同意时,禁止复制、盗用、采集、发布本站内容到任何网站、书籍等各类媒体平台。如若本站内容侵犯了原著者的合法权益,可联系我们进行处理。
26政治笔记

26考研史纲电影版(现代史)逐字稿(空卡)

2025-10-20 16:07:36

26政治笔记

26考研肖1000帽子题毛中特多选(不易)

2025-10-20 16:12:14

0 条回复 A文章作者 M管理员
    暂无讨论,说说你的看法吧
个人中心
今日签到
有新私信 私信列表
搜索