当前位置:首页26笔记汇总26政治笔记26考研时政抗日战争八十周年(空卡)

26考研时政抗日战争八十周年(空卡)

26考研时政抗日战争八十周年(空卡)

今天给大家整理出的26重点资源是 👇

26考研时政抗日战争八十周年(空卡)

26政治-时政抗日战争八十周年(空卡)

26考研时政抗日战争八十周年(空卡)
文档说明:

本文档主要围绕抗日战争胜利八十周年展开,系统梳理了中国抗日战争的重要历程、胜利原因、对世界反法西斯战争的贡献、胜利意义以及相关纪念活动等内容。涵盖抗日开始(九一八事变、七七事变)与结束(1945年日本投降及纪念日)的关键节点,阐述了以爱国主义为核心的民族精神、中国共产党中流砥柱作用、全民族抗战及国际支持等胜利原因,分析了中国战场在世界反法西斯战争中的重要地位,总结了胜利对民族复兴、国家主权、国际地位等方面的重大意义,并介绍了93阅兵的主题、标识内涵及重要意义,同时列举了重要历史时间轴事件,旨在全面呈现抗日战争的伟大历史及其现实启示。

文档的预览图如下,需要完整PDF文件的同学,文末有文档编码,保存后即可直接打印使用。

26考研时政抗日战争八十周年(空卡)
文档预览:
26考研时政抗日战争八十周年(空卡)
26考研时政抗日战争八十周年(空卡)
26考研时政抗日战争八十周年(空卡)
26考研时政抗日战争八十周年(空卡)


📚
26政治-时政抗日战争八十周年(空卡)📚

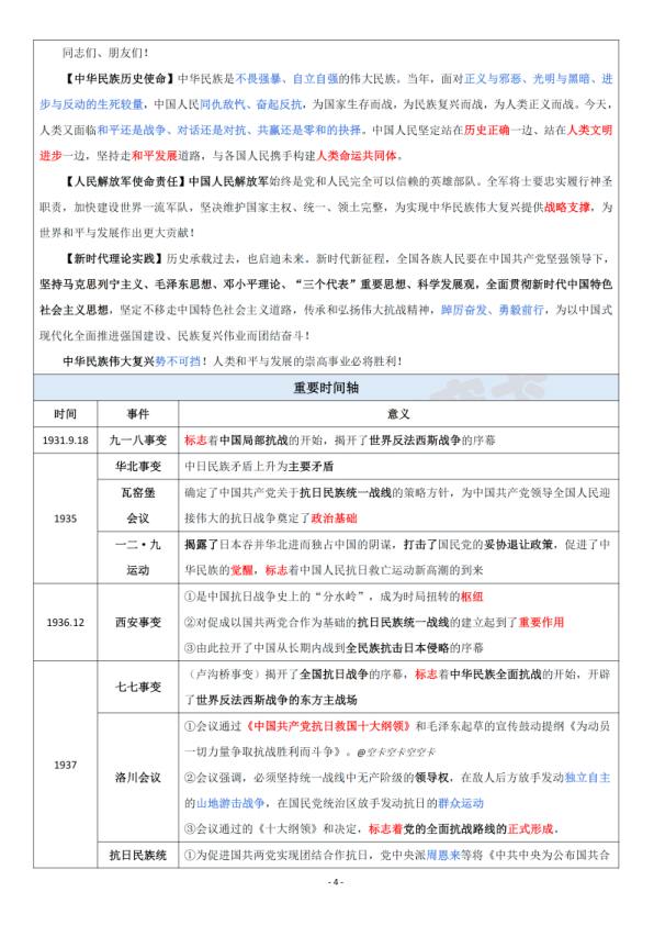
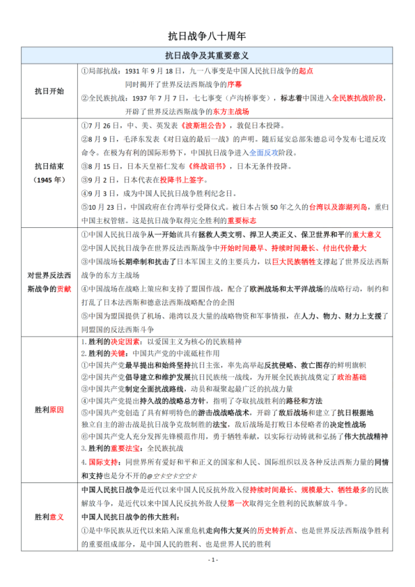
抗日开始:①局部抗战:1931年9月18日九一八事变,是中国人民抗日战争起点,揭开世界反法西斯战争序幕;②全民族抗战:1937年7月7日七七事变(卢沟桥事变),标志中国进入全民族抗战阶段,开辟世界反法西斯战争东方主战场。抗日结束(1945年):①7月26日中、美、英发表《波斯坦公告》敦促日本投降;②8月9日毛泽东发表《对日寇的最后一战》声明,延安总部朱德总司令发布反攻命令,中国进入全面反攻;③8月15日日本天皇裕仁发布《终战诏书》无条件投降;④9月2日日本代表签字投降,9月3日成为胜利纪念日;⑤10月25日台湾受降仪式,台湾及澎湖列岛回归中国。胜利原因:决定因素是以爱国主义为核心的民族精神,关键是中国共产党中流砥柱作用(最早提出抗日主张、建立维护统一战线、制定全面抗战路线、持久战战略、游击战战术等),重要法宝是全民族抗战,国际支持也起重要作用。对世界反法西斯战争贡献:开始最早、持续最长、付出代价最大,长期牵制抗击日本主要兵力,支撑东方主战场,策应支持盟国作战,提供机场港湾物资情报支援。胜利意义:近代以来反抗外敌入侵持续时间最长、规模最大、牺牲最多的民族解放斗争,首次完全胜利的民族解放斗争;是中华民族从深重危机走向伟大复兴的历史转折点,世界反法西斯战争重要组成部分;彻底粉碎日本殖民奴役图谋,捍卫国家主权领土完整,洗刷民族耻辱;重新确立中国大国地位,促进民族大团结,形成伟大抗战精神,为新民主主义革命胜利奠定基础。93阅兵:主题是纪念抗战伟大胜利、弘扬抗战伟大精神;标识由长城、橄榄枝、光辉、数字“80”、时间“1945-2025”构成,长城象征民族精神,橄榄枝象征和平,光辉象征正义胜利;内涵意蕴包括宣示听党指挥、凸显纪念主题、展示军兵种布局、体现能打胜仗实力;多个首次包括全面推进中国式现代化新征程首次阅兵、我军力量结构新布局首次展示、4支战略兵种方队首次集中展示军旗、受阅装备均为国产现役主战装备且首次亮相新型装备占比大等。重要时间轴关键事件:1931.9.18九一八事变(局部抗战开始),1935华北事变(民族矛盾上升)、瓦窑堡会议(统一战线策略)、一二·九运动(救亡运动高潮),1936.12西安事变(时局扭转枢纽),1937七七事变(全面抗战开始)、洛川会议(全面抗战路线形成),1938建立敌后抗日政权(晋察冀边区临时行政委员会)、《论持久战》(持久战论断)、六届六中全会(马克思主义中国化),1940.8-1941.1百团大战(华北大规模进攻),1945中共七大(确立毛泽东思想)等。

 

26考研时政抗日战争八十周年(空卡)
网盘链接:

声明:本站所有文章,如无特殊说明或标注,均为本站原创发布。任何个人或组织,在未征得本站同意时,禁止复制、盗用、采集、发布本站内容到任何网站、书籍等各类媒体平台。如若本站内容侵犯了原著者的合法权益,可联系我们进行处理。
26政治笔记

26考研苏一1000题笔记第一章单选

2025-9-11 15:01:22

26政治笔记

26考研腿姐强化班课末总结(枯藤)

2025-9-12 17:26:55

0 条回复 A文章作者 M管理员
    暂无讨论,说说你的看法吧
个人中心
今日签到
有新私信 私信列表
搜索