当前位置:首页26笔记汇总26专业课笔记26考研教育学《教育热点》

26考研教育学《教育热点》

图片

今天给大家整理出的26重点资源是 👇

图片

26专业课-教育学《教育热点》

图片
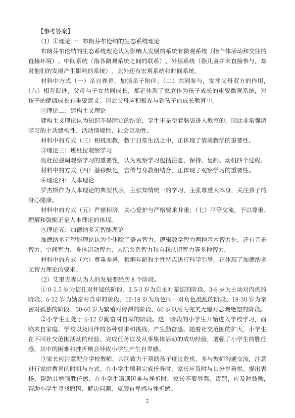
文档说明:

本文档围绕2025-2026年教育热点展开,涵盖教育部重要会议部署、教育强国建设目标、基础教育扩优提质、教师队伍建设、教育数字化赋能、学生心理健康工作、县域高中振兴、STEM教育及《学前教育法》等政策要点。系统梳理了教育领域的关键政策、实施路径及应对策略,为学生理解教育发展趋势、应对考试及掌握教育改革实践提供全面参考,内容涉及政策文件解读、课程体系构建、教师专业发展、数字化应用及学生成长支持等多个维度。

文档的预览图如下,需要完整PDF文件的同学,文末有文档编码,保存后即可直接打印使用。

图片
文档预览:
26考研教育学《教育热点》
26考研教育学《教育热点》
26考研教育学《教育热点》
26考研教育学《教育热点》


📚
26专业课-教育学《教育热点》📚

教育强国建设需明确“三大属性”(政治、人民、战略)、“六大特质”(思政引领力、人才竞争力、科技支撑力、民生保障力、社会协同力、国际影响力)及“八大体系”(思想政治教育、基础教育、高等教育等体系),落实“五项重大任务”(立德树人、科技支撑、教育服务、教师培养、教育中心建设),处理“五大关系”(国家战略与民生需求、知识与全面发展等)。基础教育要应对人口变化,优化资源配置,推进标准化建设和扩优提质,实施“双减”巩固、银龄讲学、名师工作室等行动,提升数字化教学能力,促进优质资源共享。

 

26考研教育学《教育热点》
网盘链接:

声明:本站所有文章,如无特殊说明或标注,均为本站原创发布。任何个人或组织,在未征得本站同意时,禁止复制、盗用、采集、发布本站内容到任何网站、书籍等各类媒体平台。如若本站内容侵犯了原著者的合法权益,可联系我们进行处理。
26专业课笔记

26考研法硕柏浪涛刑法常考模型

2025-11-12 17:20:03

26数学笔记

26考研积分公式及其衍生公式(武忠祥)

2025-4-23 16:46:41

0 条回复 A文章作者 M管理员
    暂无讨论,说说你的看法吧
个人中心
今日签到
有新私信 私信列表
搜索