当前位置:首页26笔记汇总26英语笔记26考研柴荣英二强化作文讲义课堂笔记

26考研柴荣英二强化作文讲义课堂笔记

26考研柴荣英二强化作文讲义课堂笔记

今天给大家整理出的26重点资源是 👇

26考研柴荣英二强化作文讲义课堂笔记

26英语-柴荣英二强化作文讲义课堂笔记

26考研柴荣英二强化作文讲义课堂笔记
文档说明:

本文档为考研英语作文备考资料,主要涵盖小作文和大作文的写作方法与模板。小作文部分介绍了书信、通知等常见文体的结构与常用模板句,包括如何开头、中间阐述和结尾;大作文聚焦图表作文,详细讲解了第一段图表描述(动态图趋势描述、静态图占比描述)、第二段原因分析(引出原因及多因素分析、举例)、第三段总结建议(趋势预测、提出建议与憧憬未来)。同时提供了丰富的词汇语料库,如趋势、变化程度、连接词等,帮助考生掌握写作逻辑和提升语言表达能力,适用于英语二作文备考。

文档的预览图如下,需要完整PDF文件的同学,文末有文档编码,保存后即可直接打印使用。

26考研柴荣英二强化作文讲义课堂笔记
文档预览:
26考研柴荣英二强化作文讲义课堂笔记
26考研柴荣英二强化作文讲义课堂笔记
26考研柴荣英二强化作文讲义课堂笔记
26考研柴荣英二强化作文讲义课堂笔记


📚
26英语-柴荣英二强化作文讲义课堂笔记📚

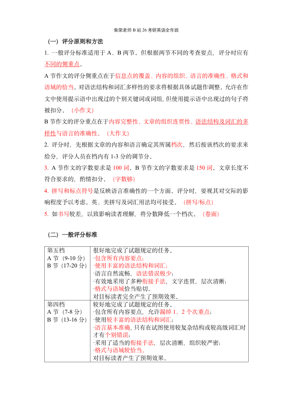
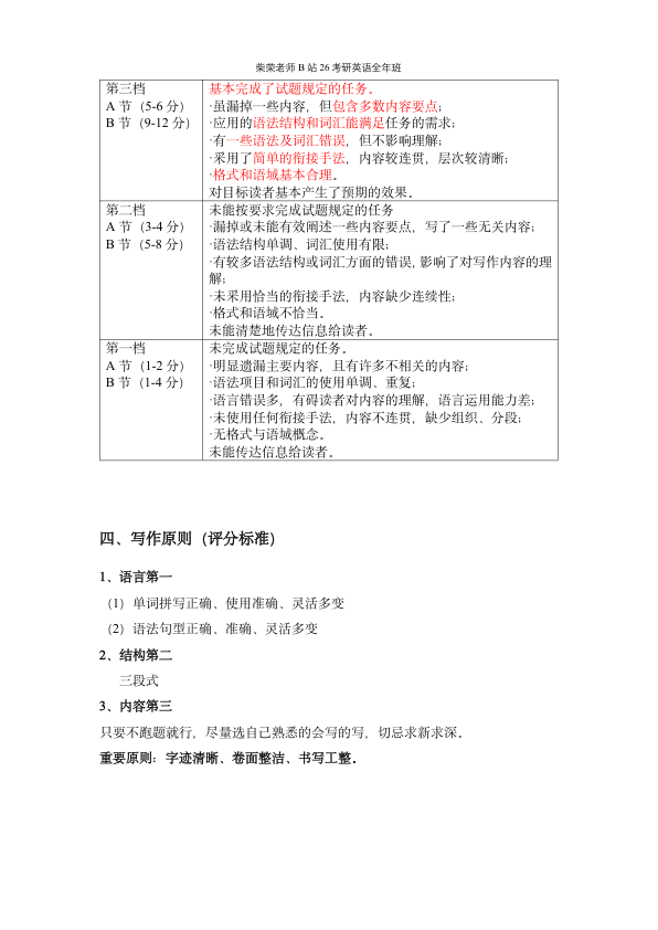
小作文模板:通常为三段式。第一段:确定文体,明确目的(如邀请信表达邀请意图),常用句型“Dear…, I am writing to…(目的)。”第二段:具体内容阐述,如邀请信说明活动时间、地点、主题等,“The activity will be held on…in…with the theme of…”。第三段:表达期待,“I am looking forward to your participation.”。大作文图表作文写作方法:第一段图表描述,总述图表(2个模板句),动态图描述趋势(一个变量整体趋势+起点终点+重要节点、两个变量趋势对比、三个变量趋势对比),静态图描述占比(因素少罗列法、因素多对比法、依次列举法),可选总结句。第二段引出原因(3个模板句),分析原因(宏观社会背景、精神物质因素、政策引导等,各原因用“First…, Second…, Third…”展开)或举例(引出例子及叙事、对比、模板型例子叙述)。第三段总结建议,预测趋势(“Based on…, we may reasonably predict…”)或提出建议(媒体、学校、政府措施)与憧憬未来(“With…measures, we have every reason to believe…”)。

 

26考研柴荣英二强化作文讲义课堂笔记
网盘链接:

声明:本站所有文章,如无特殊说明或标注,均为本站原创发布。任何个人或组织,在未征得本站同意时,禁止复制、盗用、采集、发布本站内容到任何网站、书籍等各类媒体平台。如若本站内容侵犯了原著者的合法权益,可联系我们进行处理。
26英语笔记

26考研唐静翻译笔记全(枯藤)

2025-9-17 15:24:46

26英语笔记

26考研柴荣英二强化大作文带练笔记

2025-9-18 14:49:24

0 条回复 A文章作者 M管理员
    暂无讨论,说说你的看法吧
个人中心
今日签到
有新私信 私信列表
搜索