当前位置:首页26笔记汇总26英语笔记26考研唐静翻译导学通用课(多分)

26考研唐静翻译导学通用课(多分)

26考研唐静翻译导学通用课(多分)

今天给大家整理出的26重点资源是 👇

26考研唐静翻译导学通用课(多分)

26英语-唐静翻译导学通用课(多分)

26考研唐静翻译导学通用课(多分)
文档说明:

这是一份针对考研英语翻译的系统性复习指导资料,主要由唐静老师讲解。内容涵盖翻译复习的核心要点,包括明确复习捷径,强调需全面掌握单词和句子,通过重复练习真题而非单纯“做完”真题;详细介绍解题步骤,即先写汉字、再组小句子、最后连大句子,连接时可适当替换近义词或调整语序(优先保持英语原顺序)。听课与复习重点围绕单词(本意、语境翻译、是否构词)、英语句子结构(主干、成分、修饰关系、语法难点)及汉语顺序调整展开。必掌握的长难句类型包括定语从句、状语从句、被动结构等,同时需巩固名词性从句、插入结构等其他复杂句式。文档还对比了英语一和英语二翻译题型的差异,明确大纲要求、命题原则(英语一偏向学术文献,英语二偏向生活文章)、评分标准(准确、通顺、完整),并给出真题使用阶段(2000-2010年最重要,1990-2000年次重要,2010年后适合模考)及总体复习安排(基础、强化、冲刺三阶段),帮助考生系统提升翻译能力以应对考研。

文档的预览图如下,需要完整PDF文件的同学,文末有文档编码,保存后即可直接打印使用。

26考研唐静翻译导学通用课(多分)
文档预览:
26考研唐静翻译导学通用课(多分)
26考研唐静翻译导学通用课(多分)
26考研唐静翻译导学通用课(多分)
26考研唐静翻译导学通用课(多分)


📚
26英语-唐静翻译导学通用课(多分)📚

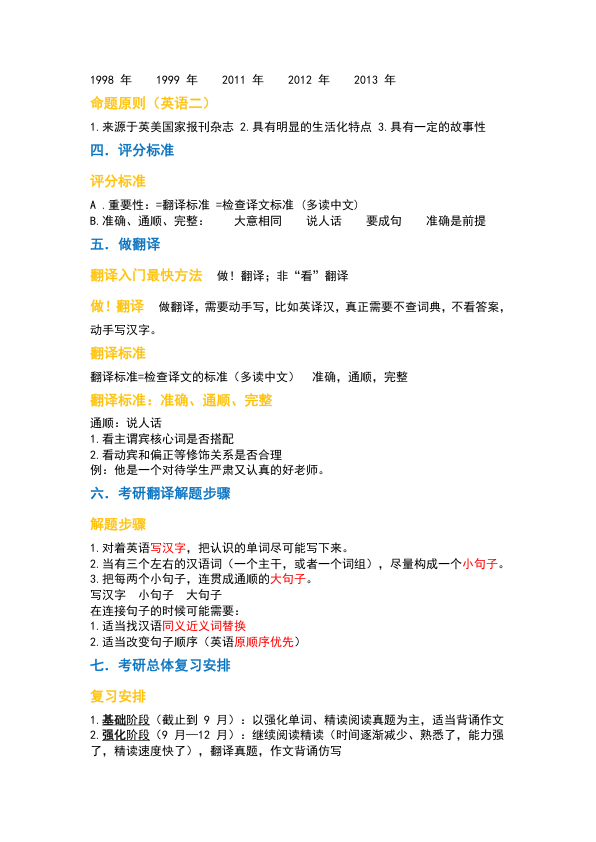
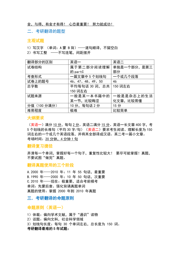
翻译复习要掌握真题,重复练习,动手写汉字,不依赖词典和答案。解题步骤分写汉字、小句子、大句子,连接时可替换近义词或调整顺序。听课重点是单词(本意及语境翻译、是否构成词组)、英语句子结构(主干、成分、修饰关系、语法难点)、汉语顺序调整。必须掌握的长句类型包括定语从句、状语从句、被动结构等,复习需稳定能力。考研翻译为主观试题,要求逐句顺译、书写工整,英语一属于阅读Part C,5个长难句每题2分,源于晦涩书籍;英语二单独部分,1-2段短文共15分,源于生活化文章,较简单。大纲要求英语一10分、英二15分,考场20分钟完成。翻译真题分三个阶段使用,2000-2010年最重要,1990-2000年次重要,2010年后模考。英语一命题偏向学术文献(文科社会科学),每句约30词,最难年份有1998、1999、2011-2013年;英语二来源英美报刊,生活化、有故事性。评分标准为准确、通顺、完整,要大意相同、说人话、成句。翻译入门需动手,标准是这三点,解题步骤为写汉字、组小句、连大句,复习分基础(9月前单词阅读)、强化(9-12月真题翻译、作文)、冲刺(考前模考),考试要点包括单词多义、复杂句子结构及翻译思维训练

 

26考研唐静翻译导学通用课(多分)
网盘链接:

声明:本站所有文章,如无特殊说明或标注,均为本站原创发布。任何个人或组织,在未征得本站同意时,禁止复制、盗用、采集、发布本站内容到任何网站、书籍等各类媒体平台。如若本站内容侵犯了原著者的合法权益,可联系我们进行处理。
26英语笔记

26考研颉斌斌作文讲义图表作文

2025-9-4 15:12:17

26英语笔记

26考研颉斌斌作文讲义图画作文功能句

2025-9-5 14:20:30

0 条回复 A文章作者 M管理员
    暂无讨论,说说你的看法吧
个人中心
今日签到
有新私信 私信列表
搜索