2月28日初试成绩和国家线一同公布,对比25考研国家线,26考研整体呈现上升趋势,大部分专业分数线都有所上涨!
那在国家线公布之后,大家最关心的问题就是:院校复试线何时公布、会不会大幅度上涨。

库学姐搜集信息时发现,26考研第一批复试分数线已经公布!诸多院校也同步透露了最新复试信息,包括:复试线公布时间、复试时间以及复试提交材料通知 等。
下面库学姐给大家同步下最新消息:
已公布复试分数线院校
1、北京城市学院
我校 社会工作硕士、电子信息硕士、中药硕士、公共管理硕士、戏剧与影视硕士、设计硕士及文物硕士,均以此要求中 A类考生的总分及单科成绩要求为基准来确定考生进入我校复试的基本成绩要求及复试名单。
报考同一专业的全日制学习方式考生和非全日制学习方式考生成绩要求相同。

网址链接:https://www.bcu.edu.cn/hwdx/info/1117/2062.htm
2、中国社会科学院大学
社会与民族学院复试分数线预通知。根据国家政策及我校规定,我院2026年硕士研究生入学考试复试实行 差额复试,各专业复试分数要求如下:
💠社会学专业:初试成绩通过国家分数线(A线)且总分不低于372分(单科分数必须达到2026年国家单科分数线)的我校第一志愿考生均可参加复试。初试总分低于372分的我校第一志愿考生不能参加我院复试。
💠民族学专业:初试成绩通过国家分数线(A线)321分(单科分数必须达到2026年国家单科分数线)的我校第一志愿考生均可参加复试。初试总分低于321分的我校第一志愿考生不能参加我院复试。
💠社会工作专业:初试成绩通过国家分数线(A线)且总分不低于350分(单科分数必须达到2026年国家单科分数线)的我校第一志愿考生均可参加复试。初试总分低于350分的我校第一志愿考生不能参加我院复试。

网址链接:https://shymzxy.ucass.edu.cn/info/1031/5880.htm
最新复试时间预计
电子科技大学研究生院官网发布《2026年电子科技大学硕士研究生招生咨询答疑—近期普遍性问题集中回复》
-
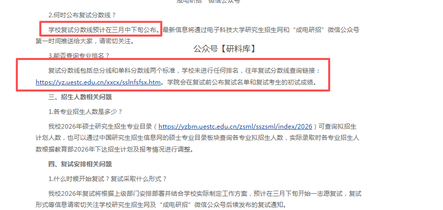
预计3月中下旬公布复试分数线;
-
3月下旬一志愿复试。

网址链接:https://yz.uestc.edu.cn/info/1081/5699.htm

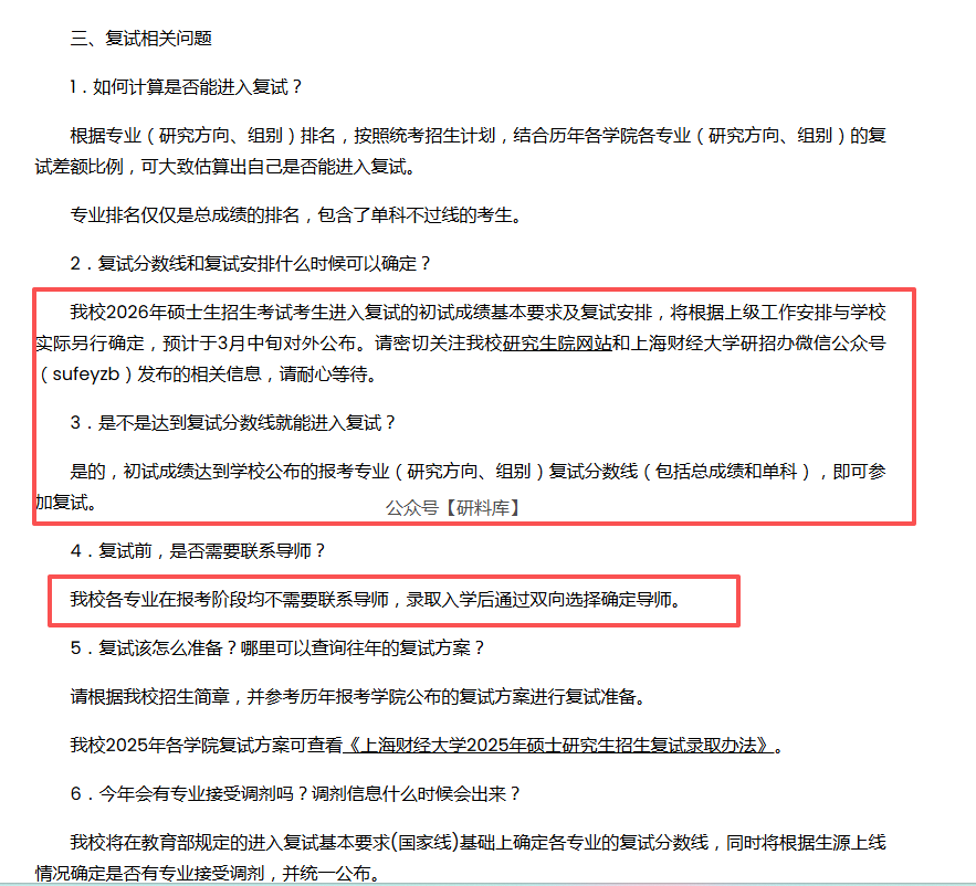
将根据上级工作安排与学校实际另行确定,预计于3月中旬对外公布。

网址链接:https://gs.sufe.edu.cn/Home/Detail/7967

参考往年,我校一般于3月中下旬公布各招生专业复试分数线。

网址链接:https://mp.weixin.qq.com/s/FBJ8rA5v54SZFtacdMpJWw

研究生院官网发布《2026年硕士研究生招生及复试相关问题解答》,从官网答疑的信息中可以得知:
-
招生计划下达之后才能划定学校各专业复试分数线;
-
一志愿复试时间为3月下旬;
-
现场复试为主,部分专业采取线上复试方式。
-
部分专业有调剂需求

网址链接:https://yjs.suse.edu.cn/2026/0301/c2354a206459/page.htm

2026年硕士研究生招生考试近期热点问题解答
-
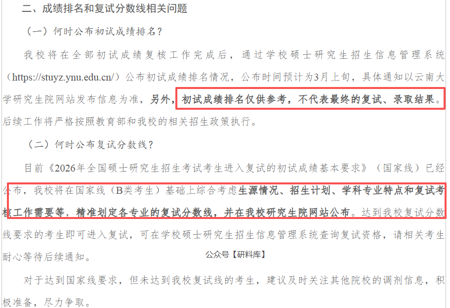
3月上旬公布初试成绩排名
-
研究生入学后与导师进行双向选择

网址链接:http://www.grs.ynu.edu.cn/info/1008/5193.htm
除以上明确提到复试分数线及复试时间的院校外,还有部分高校公布了 复试参考书目及复试要点,这些大家重点参考,提前准备!
复试要求汇总
1、吉林大学
人工智能学院3月2日发布关于2026年硕士研究生招生考试复试科目的通知。

网址链接:https://sai.jlu.edu.cn/info/1033/5310.htm

计算机学院2026年硕士研究生复试考试科目及参考书目。

网址链接:https://jsjxy.bistu.edu.cn/tzgg/fe85bd6491c34d9bb7035df5c728d24b.htm
3月2日发布2026年硕士研究生入学考试复试考试要点及推荐书目。

网址链接:https://stat.tjufe.edu.cn/info/1126/3173.htm
3月2日发布2026年硕士研究生一志愿复试科目一览表。

网址链接:https://yjsxy.hebcm.edu.cn/col/1628824584171/2026/03/02/1772446037053.html
3月2日发布2026年硕士研究生招生复试、加试参考。

网址链接:https://yan.sicau.edu.cn/info/1025/13189.htm

关于提交2026年硕士研究生招生考试加分材料的通知。

网址链接:https://yz.gdufs.edu.cn/info/1017/2736.htm
关于提交2026年硕士研究生招生考试申请初试加分政策及享受少数民族照顾政策证明材料的通知。

网址链接:https://yjsc.nmu.edu.cn/info/1086/2340.htm
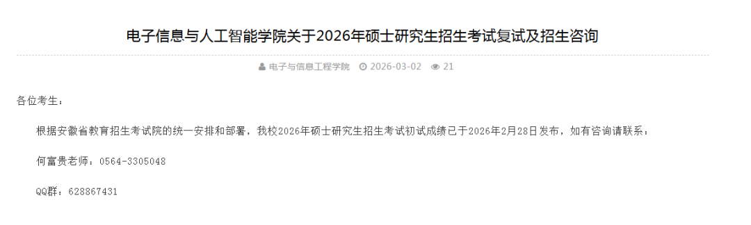
电子信息与人工智能学院关于2026年硕士研究生招生考试复试及招生咨询。

网址链接:https://cst.wxc.edu.cn/2026/0302/c929a210373/page.htm
🔎 综合目前已知的复试信息来看,26考研的复试时间基本在3月中下旬,复试线公布时间预计在3月中旬。
调剂系统开放时间也已经确定:3月27号开通采集系统、4月8号开通正式系统,和2025年基本一致。
在调剂系统开通之前,各院校一志愿复试就会结束。一志愿复试一般持续2~4天,复试结束后,院校还有各类审核、统计等流程也需要时间。
🔎 所以 预计从下周开始,就会有院校陆续公布复试分数线及时间了~
这段时间大家抓紧时间准备!以院校最新复试要求为准,没公布的,参考25考研的复试要求。
初试高分的同学,一定不要掉以轻心!历年都有好多400+高分的同学在复试被刷掉的,今年甚至出现了分数400+排名200+的情况!珍惜复试机会,争取一战成硕!
擦线的同学,库学姐建议两手抓,但还是以一志愿为主!因为无论是一志愿还是调剂,复试内容不会差太多,优先准备一志愿用来应对调剂,也是绰绰有余~
对于在一志愿过线边缘徘徊的同学,库学姐建议:时刻关注一志愿消息,往年补录的也不少。但调剂信息务必重视,能调剂就调剂,能走一定走!
关于调剂库学姐再简单讲一下:
关于今年调剂
💠 优先把握校内调剂
如果能校内调剂,一定优先把握这样的机会;校内调剂不行,再重点攻校外调剂;校外调剂的同时,要把调剂自己本科母校作为兜底(如果母校没机会,趁早做计划)。
今年的高分特别多,所以预计今年985/211的调剂名额会减少很多,竞争也会更加激烈!
B区院校如果能早早看到调剂需求,一定要稳准狠!迅速出手,这个时候千万不能再好高骛远~
💠调剂信息
国家线公布后,学校其实已经基本确定哪些专业上线人数不足了,但是调剂政策要求不能过早发布调剂信息。
所以院校一般会通过其他方式来释放有调剂缺额的信号,比如:
调剂意向登记、提供招生咨询等等,部分院校还会有调剂群,有意向调剂的,一定要加群并时刻关注(建议看到和专业相关的就加)。
最后,今年复试大部分院校都会采用 线下复试 的形式(调剂大部分为线上,以院校通知为准),线下复试非常考验大家的心态,这段时间除了准备好复试考查内容之外,还可以对镜练习,提前预演,避免复试当天紧张!
🙋 库学姐之后会持续整理发布复试调剂信息,建议26考研人关注后蹲一下。
