当前位置:首页27笔记汇总27政治笔记27考研马原30个原理

27考研马原30个原理

27考研马原30个原理

本篇笔记文档名 👇

图片

27政治-马原30个原理

📒文档说明:

本文档为27考研政治马原30个必背原理笔记,分为唯物论和辩证法、认识论、唯物史观三个部分。唯物论和辩证法部分涵盖物质与意识、主观能动性与客观规律性、联系的普遍性、发展的实质、矛盾的同一性和斗争性等原理;认识论部分包含实践与认识、认识的本质、真理的绝对性与相对性、实践是检验真理的唯一标准等内容;唯物史观部分涉及社会存在与社会意识、人与自然、科学技术的作用、人民群众的历史地位等原理,帮助考生系统掌握考研政治马原核心考点,适用于备考复习。

文档的预览图如下,需要完整PDF文件的同学,文末有文档编码,保存后即可直接打印使用。

🔥文档预览:
27考研马原30个原理
27考研马原30个原理
27考研马原30个原理
27考研马原30个原理

📑27政治-马原30个原理     

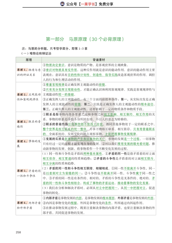
第一部分马原原理(30个必背原理)注:马原的分析题,只考哲学部分,即第1-3章(一)唯物论和辩证法原理背诵素材1. 物质决定意识。意识是物质的产物,是客观世界的主观映象。2. 意识对物质具有反作用,表现为目的性、计划性、创造性,指导实践改造客观世界,调控人的行为和生理活动。3. 尊重客观规律是正确发挥主观能动性的前提,实践是客观规律性与主观能动性统一的基础。4. 联系具有普遍性,任何事物都与其他事物相联系,整个世界是相互联系的统一整体,要用普遍联系的观点看问题。5. 发展的实质是新事物的产生和旧事物的灭亡,事物发展是一个过程,要用发展眼光看问题。6. 矛盾的同一性和斗争性:同一性是对立面相互依存、贯通;斗争性是相互排斥、分离,二者相互联结,同一性以差别为前提,斗争性寓于同一性中,推动事物发展。7. 内部矛盾(内因)是事物发展根本原因,外部矛盾(外因)是条件,外因通过内因起作用,需内外因结合促进发展。(二)认识论原理1:实践与认识原理2:认识的本质原理3:认识的辩证发展过程(获取感性材料,加工成理性认识)原理4:非理性因素原理5:真理的客观性(决定真理一元性)原理6:真理的绝对性与相对性(二者统一,随实践发展)原理8:实践是检验真理的唯一标准(主观与客观符合,实践具有直接现实性)(三)唯物史观原理1:社会存在与社会意识(社会存在决定社会意识,社会意识反作用)原理2:人与自然(自然是必要条件,尊重规律,人类影响自然)原理3:科学技术(第一生产力,双刃剑,需合理制度保障)原理4:人民群众是历史创造者(物质、精神财富创造者,社会变革决定力量,坚持群众路线)

 

🔗网盘链接:

声明:本站所有文章,如无特殊说明或标注,均为本站原创发布。任何个人或组织,在未征得本站同意时,禁止复制、盗用、采集、发布本站内容到任何网站、书籍等各类媒体平台。如若本站内容侵犯了原著者的合法权益,可联系我们进行处理。
27政治笔记

27考研史纲毛中特时间轴

2026-4-28 17:20:14

27政治笔记

27考研空卡思修法律篇表格

2026-4-29 15:03:22

0 条回复 A文章作者 M管理员
    暂无讨论,说说你的看法吧
个人中心
今日签到
有新私信 私信列表
搜索