当前位置:首页27笔记汇总27政治笔记27考研土地政策总结(利之)

27考研土地政策总结(利之)

27考研土地政策总结(利之)

本篇笔记文档名 👇

图片

27政治-土地政策总结(利之)

📒文档说明:

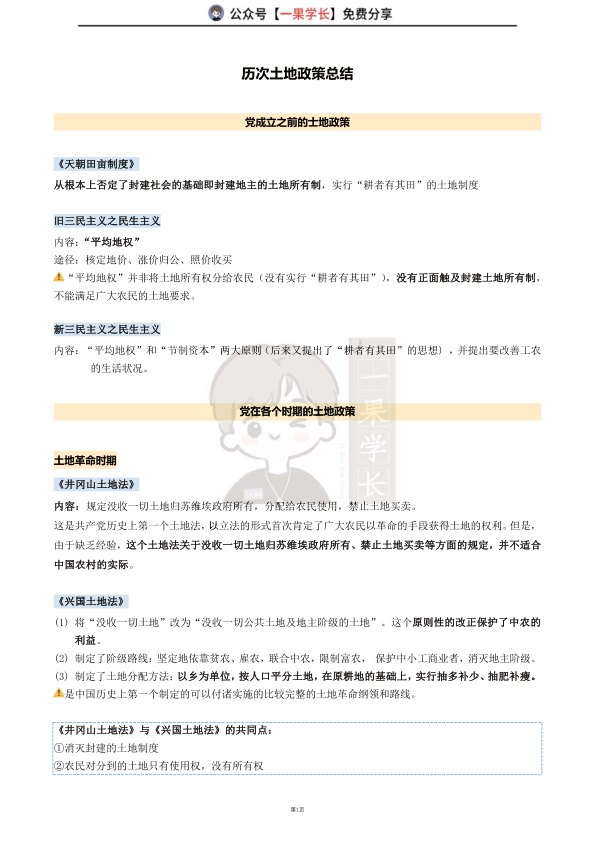
本文档为27政治考研土地政策总结,梳理中国共产党在不同历史时期的土地政策演变。包括党成立前的《天朝田亩制度》、旧三民主义民生主义;土地革命时期《井冈山土地法》《兴国土地法》;抗日战争时期减租减息;解放战争时期《五四指示》《中国土地法大纲》;新中国成立后《中华人民共和国土地改革法》;改革开放后家庭联产承包责任制及三权分置政策。系统解析各时期政策背景、内容及影响,助力考研政治复习。

文档的预览图如下,需要完整PDF文件的同学,文末有文档编码,保存后即可直接打印使用。

🔥文档预览:
27考研土地政策总结(利之)
27考研土地政策总结(利之)

📑27政治-土地政策总结(利之)     

抗日战争时期实行减租减息政策,调节各抗日阶层利益,未触及耕者有其田。解放战争时期,《五四指示》将减租减息改为耕者有其田,《中国土地法大纲》明确废除封建土地制度,分配土地给无地少地农民,激发革命热情。新中国成立后,《土地改革法》废除地主土地所有制,实行农民土地所有制,保存富农经济,为工业化奠基。改革开放后,推行家庭联产承包责任制,土地使用权可流转,实行所有权、承包权、经营权三权分置,第二轮承包到期后再延长三十年。

 

🔗网盘链接:

声明:本站所有文章,如无特殊说明或标注,均为本站原创发布。任何个人或组织,在未征得本站同意时,禁止复制、盗用、采集、发布本站内容到任何网站、书籍等各类媒体平台。如若本站内容侵犯了原著者的合法权益,可联系我们进行处理。
27政治笔记

27考研马原记忆口诀(南山)

2026-4-25 11:26:17

27政治笔记

27考研选择题必考知识点(小舟)

2026-4-27 10:42:33

0 条回复 A文章作者 M管理员
    暂无讨论,说说你的看法吧
个人中心
今日签到
有新私信 私信列表
搜索