当前位置:首页27笔记汇总27政治笔记27考研毛泽东主要著作总结(利之)

27考研毛泽东主要著作总结(利之)

27考研毛泽东主要著作总结(利之)

本篇笔记文档名 👇

图片

27政治-毛泽东主要著作总结(利之)

📒文档说明:

本文档为27考研政治笔记,主要总结毛泽东不同时期的主要著作及核心考点。包括《共产党人》发刊词首次提出三大法宝(统一战线、武装斗争、党的建设)及马克思主义中国化命题;《中国革命和中国共产党》明确新民主主义革命概念;《新民主主义论》系统阐述新民主主义理论;延安整风文献强调反对主观主义等;《论联合政府》提出三大优良作风和民主联合政府;《论十大关系》开启社会主义建设探索;《关于正确处理人民内部矛盾的问题》论述两类矛盾及解决方法。同时涵盖毛泽东思想相关重要文献及历史决议内容,帮助考生系统掌握考研政治核心知识点。

文档的预览图如下,需要完整PDF文件的同学,文末有文档编码,保存后即可直接打印使用。

🔥文档预览:
27考研毛泽东主要著作总结(利之)
27考研毛泽东主要著作总结(利之)
27考研毛泽东主要著作总结(利之)
27考研毛泽东主要著作总结(利之)

📑27政治-毛泽东主要著作总结(利之)     

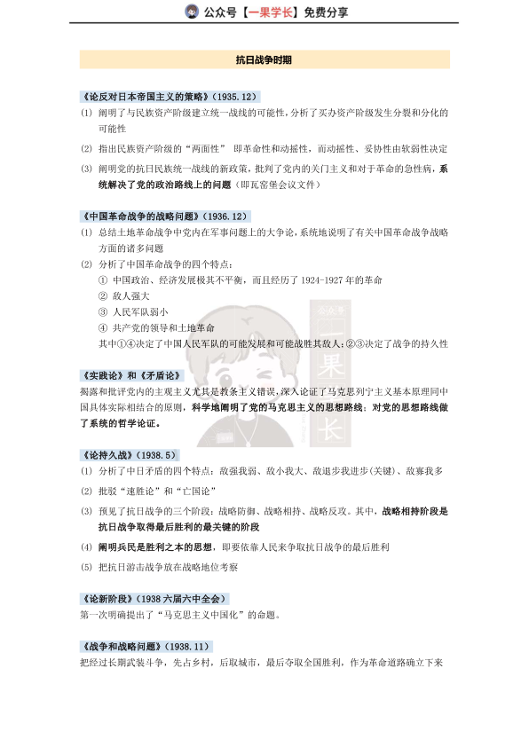
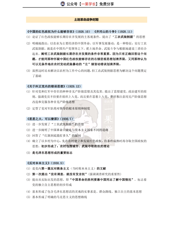
《<共产党人>发刊词》(1939.10):首次提出三大法宝(统一战线、武装斗争、党的建设),提出马克思主义中国化命题,将党的建设称为“伟大工程”。《中国革命和中国共产党》(1939.12):首次提出新民主主义革命概念,明确革命对象与动力,强调认清国情是革命基本依据。《新民主主义论》(1940.1):系统阐述新民主主义政治、经济、文化理论,指出革命分两步走(民主革命→社会主义革命)。延安整风文献(《改造我们的学习》等):反对主观主义(教条主义、经验主义),强调实事求是。《论联合政府》(1945.4):提出三大优良作风,主张建立民主联合政府。《论十大关系》(1956.4):探索社会主义建设道路,提出以苏为鉴,调动一切积极因素为社会主义服务。《关于正确处理人民内部矛盾的问题》(1957.2):区分敌我与人民内部矛盾,提出两类矛盾解决方法。“八个必须了解”:涵盖《发刊词》《中国革命和中国共产党》等文献的历史地位,及毛泽东思想活的灵魂等内容。

 

🔗网盘链接:

声明:本站所有文章,如无特殊说明或标注,均为本站原创发布。任何个人或组织,在未征得本站同意时,禁止复制、盗用、采集、发布本站内容到任何网站、书籍等各类媒体平台。如若本站内容侵犯了原著者的合法权益,可联系我们进行处理。
27政治笔记

27考研土地政策汇总(程橙子)

2026-4-21 16:44:09

27政治笔记

27考研史纲时间轴完整版

2026-4-22 16:17:05

0 条回复 A文章作者 M管理员
    暂无讨论,说说你的看法吧
个人中心
今日签到
有新私信 私信列表
搜索