
本篇笔记文档名 👇

•27政治-思想解放总结表格✔
本文档为考研政治思想解放相关知识点总结,涵盖不同历史时期的思想解放考点。内容包括1915-1919年思想解放运动的核心内容(提倡民主与科学,批判封建思想,阵地为北京大学及《新青年》杂志,存在资产阶级民主主义的局限),1941-1945年党的思想路线确立(纠正理论脱离实际的学风,强调真理标准问题讨论的重要意义,为改革开放奠定思想基础),并通过表格形式梳理君主立宪、民族资产阶级等相关考点,帮助考生系统掌握考研政治思想解放部分的关键知识点。
文档的预览图如下,需要完整PDF文件的同学,文末有文档编码,保存后即可直接打印使用。


📑27政治-思想解放总结表格
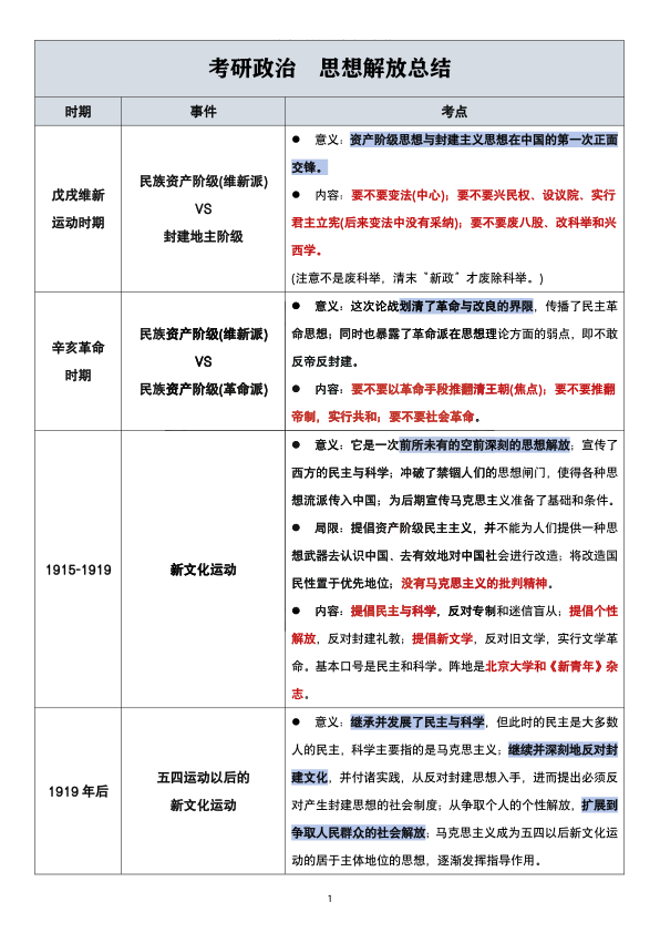
| | | 考点 |
| | | 君主立宪(后变法未采纳);要不要废八股、改科举和兴 |
| | 民族资产阶级(维新派) |
| 1915-1919 | | 内容:提倡民主与科学,反对专制和迷信盲从;提倡个性解放,基本口号是民主和科学。阵地是北京大学和《新青年》杂志。局限:资产阶级民主主义无法提供正确思想解放道路。 |
| | | 从个人个性解放扩展到批判产生封建思想的社会制度。 |
考研政治 思想解放总结
| 时期 | 考点 |
| 1941-1945 | 思想路线在全党确立;纠正党内理论脱离实际的学风。主观主义实质是理论脱离实际。指出学风问题是首要问题,涉及对马克思列宁主义的态度、工作态度、思想方法。 |
| | 意义:真理标准问题讨论是五四运动和延安整风后的思想先导,为党重立实事求是路线、拨乱反正和改革开放奠定思想基础。 |
