
本篇笔记文档名 👇

•27专业课-丹丹中教史311 太平天国运动✔
本文档围绕1851-1864年太平天国运动的教育改革展开,核心内容包括对儒学的批判(创立拜上帝教、反儒政策及后续删改儒家经典)、文字文风科举改革(简化字、标点引入、科举内容革新)、教育组织与内容(农村“两”单位及育才书院,宗教化教育材料与西学倡导),并评价其冲击传统教育体系、具近代教育因素。
文档的预览图如下,需要完整PDF文件的同学,文末有文档编码,保存后即可直接打印使用。


📑27专业课-丹丹中教史311 太平天国运动
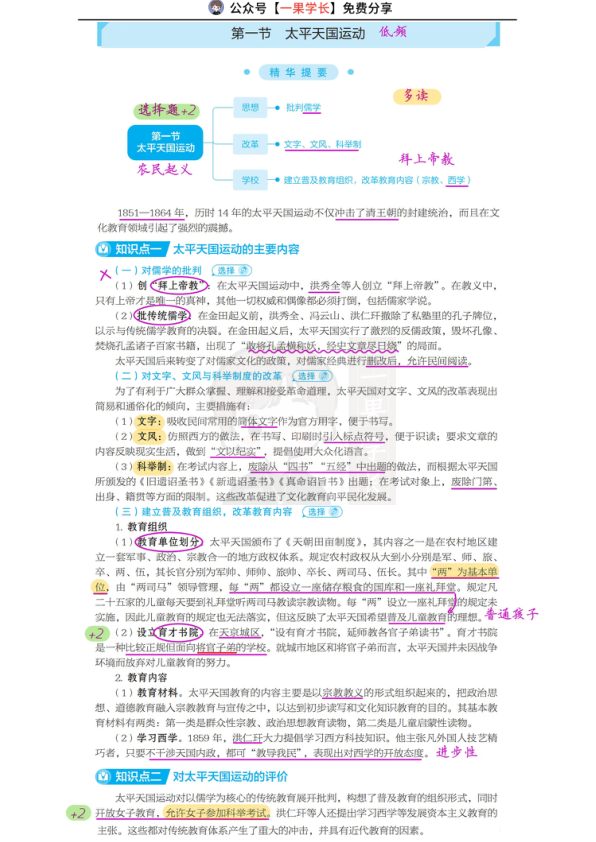
1851-1864年,太平天国运动冲击清王朝统治,在文化教育领域引发变革。
一、对儒学的批判
– 创“拜上帝教”,以上帝为唯一真神,批判儒家学说。
– 金田起义前毁孔子牌位,起义后反儒政策,毁坏孔像、焚经史书籍,后删改儒家经典允许民间阅读。
二、文字、文风与科举制改革
– 文字:用民间简体字为官方用字;文风:引入标点,提倡“文以纪实”,大众化语言;科举:废四书五经出题,改用太平天国宗教文献,取消门第限制,促进教育平民化。
三、教育组织与内容
1. 教育组织:农村设“两”单位(25家),由两司马管理,每两设国库和礼拜堂,规定儿童听教读;天京设育才书院教官子弟。
2. 教育内容:以宗教教义为核心,含政治思想与道德教育;洪仁玕提倡学习西方科技,主张“教导我民”。
评价:批判传统教育,构想普及教育形式,开放女子教育,洪仁玕提出资本主义教育主张,冲击传统体系,具近代教育因素。
