当前位置:首页27笔记汇总27英语笔记27考研研途可期颉斌斌阅读技巧笔记

27考研研途可期颉斌斌阅读技巧笔记

27考研研途可期颉斌斌阅读技巧笔记

本篇笔记文档名 👇

图片

27英语-研途可期颉斌斌阅读技巧笔记

📒文档说明:

本文档为2027年考研英语(颉斌斌)阅读技巧笔记,聚焦考研英语阅读核心能力提升。内容涵盖突破固有认知(分析思维定势危害与阅读误区)、科学学习方法(完整听懂理论课、四遍刷题法、复盘反思)、精准解题策略(S形定位法、内容做题法、选项对比技巧)及题型应对(细节题、主旨题、推断题等解题逻辑)。通过解析原命题与逆否命题的逻辑关系,结合题干共性与选项特征,帮助考生建立客观解题思维,规避应试陷阱,提升阅读正确率与解题效率,适用于备考2027年考研英语的学生系统学习。

文档的预览图如下,需要完整PDF文件的同学,文末有文档编码,保存后即可直接打印使用。

🔥文档预览:
27考研研途可期颉斌斌阅读技巧笔记
27考研研途可期颉斌斌阅读技巧笔记
27考研研途可期颉斌斌阅读技巧笔记
27考研研途可期颉斌斌阅读技巧笔记

📑27英语-研途可期颉斌斌阅读技巧笔记     

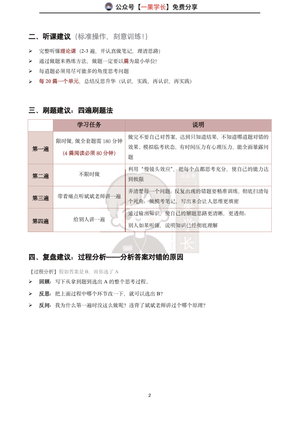
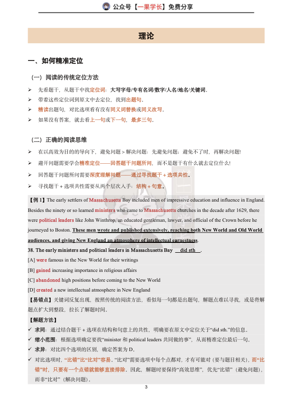
二、听课建议:完整听懂理论课(2-3遍,做笔记理清思路);通过做题熟练方法,以篇为单位做题,每道题多角度思考;每20篇单元总结反思。三、刷题建议:四遍刷题法——第一遍限时(180分钟/套题,4篇阅读80分钟),只知结果不核对答案;第二遍不限时,极限思考每个点;第三遍带痛点听解析,精准训练错题;第四遍输出讲解,验证理解。四、复盘建议:过程分析——答案错误时回顾思考过程,反思改进环节,反问违背原理。五、内容做题法:应用方法——名词少替换,非名词同义替换,选项必须含题干核心词;逻辑原理——原命题与逆否命题同真同假性,沾边不一定对,不沾边一定错;局限性——选项覆盖全集或内容不具体时需评估。六、精准定位:S形定位法(题干关键词定位,找原词或同义替换,回答问题才精准);题干半句话时结合选项凑完整句,完整句时找选项共性缩小范围;定位不明显时用逻辑关系判断,定位不到时反向取非或利用主旨。七、选项评估:客观接受信息,排除主观臆断;对比选项,排除不沾边,选相对沾边的;利用选择题缺陷,读题干找重复词,结合全文主旨判断。八、题型应对:例子题找观点句,推断题用取反/逆否命题,态度题关注作者语气,词汇题看句内逻辑,主旨题串读题干找重复词。

 

🔗网盘链接:

声明:本站所有文章,如无特殊说明或标注,均为本站原创发布。任何个人或组织,在未征得本站同意时,禁止复制、盗用、采集、发布本站内容到任何网站、书籍等各类媒体平台。如若本站内容侵犯了原著者的合法权益,可联系我们进行处理。
27英语笔记

27考研必背考词组汇总

2026-4-8 16:56:51

27英语笔记

27考研斌斌15天语法寒假集训营66句讲义

2026-1-17 15:21:43

0 条回复 A文章作者 M管理员
    暂无讨论,说说你的看法吧
个人中心
今日签到
有新私信 私信列表
搜索