
本篇笔记文档名 👇

•27英语-柴荣英一2012年T2阅读精读课堂笔记✔
本文是2012年考研英语二Text 2的精读课堂笔记,主题围绕Entergy公司在佛蒙特州核电厂的违约事件展开。笔记详细分析了文章背景:2012年,Entergy公司作为新英格兰地区主要能源供应商,因违背2002年与佛蒙特州签订的核电厂运营协议引发争议,包括协议签订、事故问题、法律诉讼及州与联邦监管权冲突等。笔记讲解了26-30题的解题思路,如语义题、细节题、推理题的定位方法与技巧,总结了核心词汇(如reneging on、dishonor)、长难句翻译及同义替换,帮助学生理解文章逻辑与考点,提升考研英语阅读理解能力。
文档的预览图如下,需要完整PDF文件的同学,文末有文档编码,保存后即可直接打印使用。




📑27英语-柴荣英一2012年T2阅读精读课堂笔记
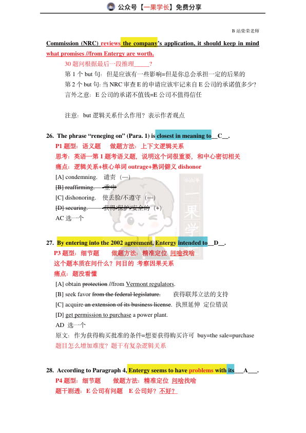
- 文章分析:本文围绕Entergy公司在佛蒙特州核电厂违约事件展开,讲述2002年公司购买核电厂后签订协议,2006年州立法限制运营,公司因2006年法案否认2002年协议有效性,引发法律争议。
- 题目解析:
- 26题(语义题):“reneging on”意为“不遵守”,对应选项[C] dishonoring;
- 27题(细节题):Entergy签订2002年协议目的是获得购买核电厂许可;
- 28题(细节题):公司存在管理问题(managerial practices);
- 29题(推理题):Vermont案将检验州对核能监管权范围;
- 30题(推理题):公司其他业务可能受影响。
- 词汇与长难句:
- 核心词汇:reneging on(背信弃义)、abide by(遵守)、dishonor(不遵守)、managerial practices(管理实践);
- 长难句:The company…provoked justified outrage…when it announced it was reneging on a longstanding commitment to abide by the state’s strict nuclear regulations.(该公司上周宣布违背遵守州严格核法规的长期承诺,在佛蒙特州激起公愤)。
- 解题技巧:细节题需精准定位,推理题关注逻辑关系,语义题结合上下文与情感色彩。
