
本篇笔记文档名 👇

•27英语-斯基颉斌斌阅读理论课笔记✔
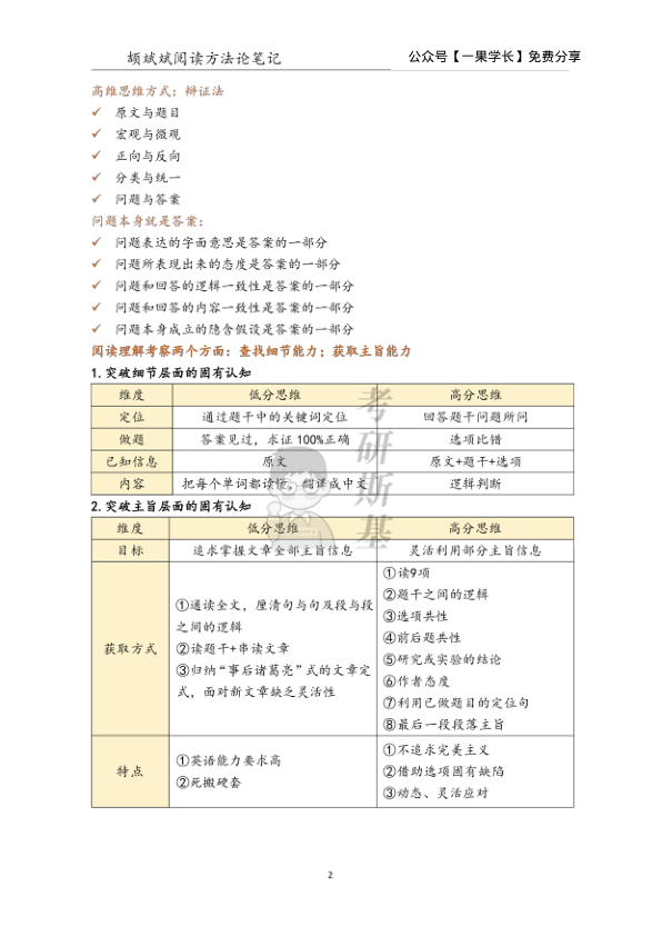
本文档为颉斌斌考研英语阅读方法论笔记,核心内容围绕考研英语阅读解题技巧展开。涵盖选择题解题底层逻辑,包括精准定位与选项比错方法,强调通过题干重复词、选项共性及主旨词方向获取信息;二分法思维用于隐性对立分析,原命题转逆否命题辅助推理。详细讲解不同题型解题思路:细节题需关注题干与选项的逻辑关系,主旨题通过读9项、题干逻辑及段落主旨句获取核心观点;例子题需定位观点句,推断题结合字面信息与逻辑推理,态度题区分作者与他人观点,词汇题利用本句及上下文语义暗示,句子题分析句内逻辑与主旨关联。同时,阐述选择题固有缺陷,如题干信息的显性隐性差异、选项相关性及前后题逻辑关联,指导考生通过排除法与选项比错提升正确率,适用于考研英语阅读应试训练。
文档的预览图如下,需要完整PDF文件的同学,文末有文档编码,保存后即可直接打印使用。




📑27英语-斯基颉斌斌阅读理论课笔记
1. 题干的固有缺陷:题干+主旨题的四个选项(读9项)找重复词(名词优先),题干显性信息(内容+方向)与隐性信息(隐含假设)需结合,题干间逻辑反映文章结构。
2. 选项的固有缺陷:选项间相关性(相似/相反)、重复性(结构/词语),出错概率低的选项特征(共性词、虚空词、大道理话)。
3. 前后题的固有缺陷:五道题围绕共同主旨,题干间逻辑一致,可辅助解题。
二、阅读应试思维题型应用篇
1. 细节类题目:
– 特殊细节题:例子题(找观点句)、推断题(字面信息+逻辑推理)、态度题(区分作者/他人观点)、词汇题(本句/上下文语义)、句子题(句内逻辑+主旨)。
– 普通细节题:无固定问法,需精准定位+选项比错。
2. 主旨类题目:
– 题干特征:问核心观点或行文结构,获取主旨方法包括读9项、题干逻辑、选项共性、前后题共性、研究结论、作者态度等。
三、选择题的固有缺陷
1. 题干的固有缺陷:读9项找重复词(名词优先),题干显性信息与隐性信息结合,题干间逻辑反映文章结构。
2. 选项的固有缺陷:选项间相关性(相似/相反)、重复性(结构/词语),出错概率低的选项特征(共性词、虚空词、大道理话)。
3. 前后题的固有缺陷:五道题围绕共同主旨,题干间逻辑一致,可辅助解题。
