
本篇笔记文档名 👇

•27英语-唐迟阅读技巧-大纲版✔
本文档是27考研英语唐迟阅读技巧大纲版笔记,核心内容围绕考研英语阅读解题展开,涵盖两大原则(方向比速度更重要、审题先题后文)、六大题型(例证题、中心思想题、作者态度题、猜词题、推理判断题、细节题)的解题方法,包括定位词识别、同义替换、逻辑关系分析等实用技巧,强调细节服从主旨、逻辑取反等关键原则,并结合唐叔经典语录(如长难句处必出题、正确答案是比较出来的),系统讲解阅读答题策略,帮助考生提升阅读理解能力与应试效率。
文档的预览图如下,需要完整PDF文件的同学,文末有文档编码,保存后即可直接打印使用。




📑27英语-唐迟阅读技巧-大纲版
两大原则
方向比速度更重要
审题:先题后文,只看题干,不看选项
划出定位点
获取关键词(多次出现的词)
预测个别题目的答案
串出题干,预判文章中心,避免误入歧途
定位词
大写、人名、地名、时间、年代、数字
名词、形容词、动词(感情色彩比较强烈,至少可以分辨出+/-)
阅读的本质是逻辑(句间、段落间、题目间)
相同(相同逻辑优先考虑因果)
没有转折词就是相同
also
instead
相反
有转折
but/however等转折词
时间相反,一切相反(重点是现在now)
if虚拟语气
should do, must do、claim to
instead of
段间逻辑
通常转折词出现在后一段的句首
阅读逻辑精确到词
识别同义表达降低阅读难度
单词意思的替换
词与词
词和短语
词和句子
指代
“the/this/these/those/such+n”等词出现意味着指代着文中之前出现过的名词
指代原则-优先指代前问的主语、核心内容、前文整体内容
同义词识别出来之后大概率会发现这个词是文章的中心词/核心词
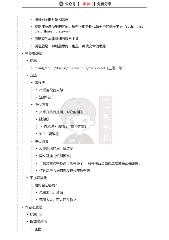
细节服从主旨
和中心意思最相关的是最佳答案,答案是比较出来的
无论什么题,只要选项与文章主旨无关,排除即可
