当前位置:首页27笔记汇总27英语笔记27考研英语兔语法笔记

27考研英语兔语法笔记

27考研英语兔语法笔记

本篇笔记文档名 👇

图片

27英语-英语兔语法笔记

📒文档说明:

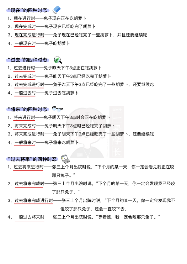
本文档为英语语法学习笔记,系统讲解英语语法核心知识点。内容涵盖虚拟语⽓(与现在/过去/将来相反的假设、wish用法)、非谓语动词(不定式、动名词、现在分词、过去分词的词性及句法功能)、独立主格结构(简化从句的方法)、助动词(be/have/do)与情态动词(can/may/must/will等)的分类及用法、系动词(表状态)、使役动词(make/have/let/get)、从句(定语/名词/副词从句的结构与引导词)、词法(冠词/介词/名词/代词/数词/形容词/副词/连词)及句法(被动语态、强调句、倒装句、省略句、主谓一致)等板块。通过“兔子吃胡萝卜”等生动实例辅助理解,适合英语学习者系统梳理语法知识,提升语法应用能力。

文档的预览图如下,需要完整PDF文件的同学,文末有文档编码,保存后即可直接打印使用。

🔥文档预览:
27考研英语兔语法笔记
27考研英语兔语法笔记
27考研英语兔语法笔记
27考研英语兔语法笔记

📑27英语-英语兔语法笔记     

虚拟语⽓:分三类假设(现在/过去/将来),表与事实相反;wish接过去式(现在)、过去完成式(过去)、would/could/might(将来)。非谓语动词:不定式(作主语/宾语/宾补等)、动名词(主语/宾语/定语)、现在分词(定语/宾补/状语)、过去分词(定语/宾补/状语),独立主格结构(名词+分词/形容词/介词短语,简化从句)。助动词(be/have/do)辅助构成时态/被动/强调;情态动词(can/could表能力/推测,may/might表许可/可能,must表必须/推测,will/would表将来/委婉请求等)。系动词(be/keep/remain/become等)赋值,使役动词(make/have/let)后接宾补。从句:定语从句(关系代词/副词引导,限定/非限定)、名词从句(主/宾/表/同位语从句)、副词从句(时间/地点/条件/让步等,“主将从现”)。

 

🔗网盘链接:

声明:本站所有文章,如无特殊说明或标注,均为本站原创发布。任何个人或组织,在未征得本站同意时,禁止复制、盗用、采集、发布本站内容到任何网站、书籍等各类媒体平台。如若本站内容侵犯了原著者的合法权益,可联系我们进行处理。
27英语笔记

27考研monkey【语法飞跃】讲义

2026-2-24 16:22:30

27英语笔记

27考研英一阅读主题分类

2026-2-24 16:28:42

0 条回复 A文章作者 M管理员
    暂无讨论,说说你的看法吧
个人中心
今日签到
有新私信 私信列表
搜索