当前位置:首页27笔记汇总27英语笔记27考研语法英语的动词分类

27考研语法英语的动词分类

27考研语法英语的动词分类

本篇笔记文档名 👇

图片

27英语-语法英语的动词分类

📒文档说明:

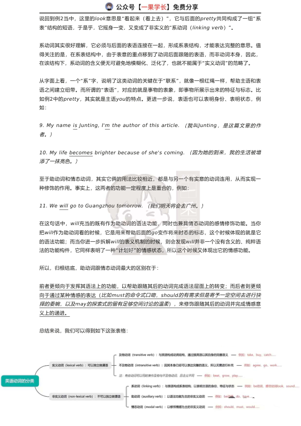
本文详细讲解英语动词的分类,包括实义动词和非实义动词两大类。实义动词可独立作谓语,分为及物动词(需接宾语以完善语义,如love)和不及物动词(无需宾语即可表意,如go),同一动词在不同语境中词性可能变化,需结合具体情境判断。非实义动词包括系动词(需与表语连接构成系表结构,如look)、助动词(辅助构成语法结构,如will)和情态动词(表达语气或情感,如must)。通过实例说明各类动词的用法及常见错误,强调语境对动词功能的决定性作用,建议学习者查阅字典明确动词具体用法。

文档的预览图如下,需要完整PDF文件的同学,文末有文档编码,保存后即可直接打印使用。

🔥文档预览:
27考研语法英语的动词分类
27考研语法英语的动词分类
27考研语法英语的动词分类

📑27英语-语法英语的动词分类     

解决完英语时态的问题,事实上也就解决了困扰英语学习者学习英语动词的一大半难题。动词作为一大词性,“时态”只是其相关问题的冰山一角。本文将介绍英语动词的分类,包括实义动词和非实义动词。实义动词可独立作谓语,分为及物动词(需接宾语,如love)和不及物动词(无需宾语,如go)。同一动词在不同语境中词性可能不同,如go在“Let’s go”中为不及物,在“Let’s go home”中为及物。及物动词需明确指向,否则语义模糊;不及物动词加宾语时需介词引导,如“look for”。需注意“及物动词+介词+宾语”的错误用法,如“answer to this question”应为“answer this question”。非实义动词包括系动词(如look,连接主语和表语,构成系表结构)、助动词(如will,辅助构成时态)和情态动词(如must,表达语气)。系动词需与表语连接,表语可描述特征、状态或身份;助动词侧重语法功能,情态动词侧重情感表达。需结合语境判断动词功能,建议查阅字典确认具体用法。

 

🔗网盘链接:

声明:本站所有文章,如无特殊说明或标注,均为本站原创发布。任何个人或组织,在未征得本站同意时,禁止复制、盗用、采集、发布本站内容到任何网站、书籍等各类媒体平台。如若本站内容侵犯了原著者的合法权益,可联系我们进行处理。
27英语笔记

27考研完形填空高频短语

2026-1-27 16:35:11

27英语笔记

27考研英语47组高频同义替换

2026-1-29 16:49:27

0 条回复 A文章作者 M管理员
    暂无讨论,说说你的看法吧
个人中心
今日签到
有新私信 私信列表
搜索