当前位置:首页27笔记汇总27英语笔记27考研英语语法笔记

27考研英语语法笔记

27考研英语语法笔记

本篇笔记文档名 👇

图片

27英语-英语语法笔记

📒文档说明:

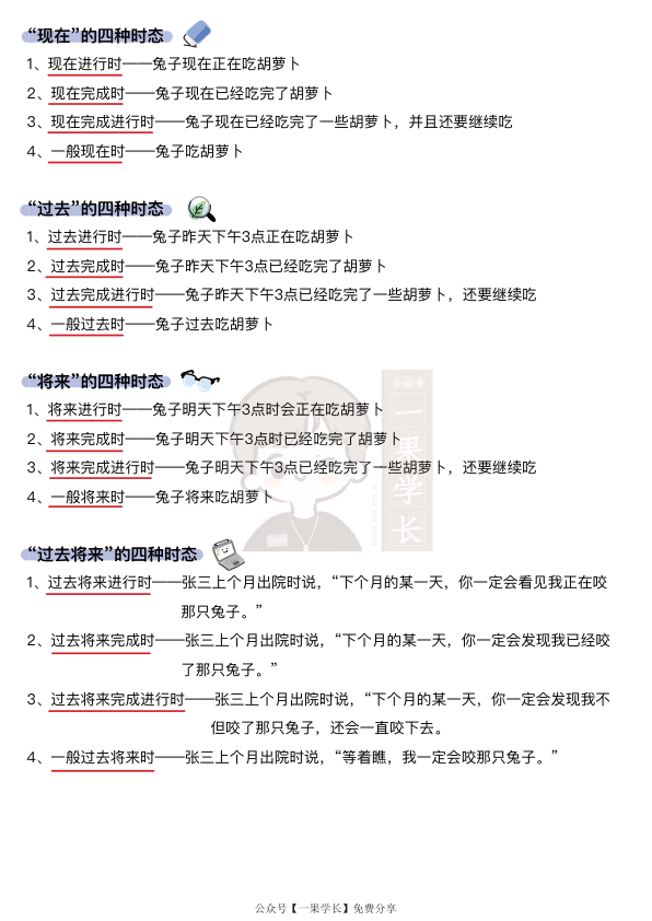
本文档是一份系统的英语语法笔记,涵盖英语语法核心知识点。内容包括动词时态(现在、过去、将来、过去将来四种时间维度的一般、进行、完成、完成进行时态)、虚拟语气(与事实相反假设及愿望请求表达)、非谓语动词(不定式、动名词、现在分词、过去分词的用法及区别)、独立主格结构(名词+分词/形容词/介词短语等简化从句)、助动词与情态动词(be/have/do及can/could/may/might/will等分类及功能)、系动词与使役动词(感官系动词及make/let/have/get等使役动词用法)、各类从句(定语、名词、状语从句的结构及引导词)、冠词(a/an/the及零冠词用法)、介词(空间、时间、方式、原因等含义及搭配)、名词(单复数、所有格)、代词(人称、物主、反身、指示等)、形容词与副词(比较级、最高级及用法)、连词(并列与从属),并通过‘兔子吃胡萝卜’等实例辅助理解,适合英语学习者系统掌握语法体系。

文档的预览图如下,需要完整PDF文件的同学,文末有文档编码,保存后即可直接打印使用。

🔥文档预览:
27考研英语语法笔记
27考研英语语法笔记
27考研英语语法笔记
27考研英语语法笔记

📑27英语-英语兔语法笔记     

英语语法核心内容:时态分现在(一般/进行/完成/完成进行)、过去(相应时态)、将来(相应时态)、过去将来(相应时态);虚拟语气分与现在/过去/将来相反假设及愿望请求表达;非谓语动词有不定式(to+原形,作主语/宾语/宾补等)、动名词(doing,作主语/表语等)、现在分词(doing,作定语/宾补等)、过去分词(done,作定语/表语等);独立主格结构如‘名词+分词/形容词/介词短语’简化从句;助动词be/have/do辅助构成时态语态,情态动词can/could/may/might/will等表能力/推测/请求;系动词表状态(be/seem/appear),使役动词make/let/have/get后接宾补;从句分定语(关系代词/副词)、名词(主/宾/表/同位语)、状语(时间/地点/条件等);冠词分a/an/the及零冠词;介词表空间/时间/方式/原因等;名词分可数/不可数,所有格表所属;代词分人称/物主/反身等;形容词副词有比较级最高级;连词连接词/句。

 

🔗网盘链接:

声明:本站所有文章,如无特殊说明或标注,均为本站原创发布。任何个人或组织,在未征得本站同意时,禁止复制、盗用、采集、发布本站内容到任何网站、书籍等各类媒体平台。如若本站内容侵犯了原著者的合法权益,可联系我们进行处理。
27英语笔记

27考研斯基《红宝书》基础词(默写版)

2026-1-22 17:17:05

27英语笔记

27考研斯基《红宝书》基础词(背诵版)

2026-1-22 17:45:49

0 条回复 A文章作者 M管理员
    暂无讨论,说说你的看法吧
个人中心
今日签到
有新私信 私信列表
搜索