当前位置:首页27笔记汇总27英语笔记27考研全方位总结笔记语法

27考研全方位总结笔记语法

27考研全方位总结笔记语法

本篇笔记文档名 👇

图片

27英语-全方位总结笔记语法

📒文档说明:

本文为考研英语语法与长难句解析及阅读题型技巧笔记,涵盖插入语、虚拟语气、情态动词等语法要点,详细讲解长难句构成(主干+修饰成分)、分析方法(找主干→拆修饰)及翻译技巧(拆分整合+语序调整);阅读部分包括题型划分(猜词、例证、推理等)、文章结构(直接立论/现象分析)及真题精读策略,结合2005-2020年真题文章结构(类比、时间对比、直接立论等)与错题分析,帮助考生系统掌握考研英语核心语法与阅读解题方法,提升长难句理解与应试能力。

文档的预览图如下,需要完整PDF文件的同学,文末有文档编码,保存后即可直接打印使用。

🔥文档预览:
27考研全方位总结笔记语法
27考研全方位总结笔记语法
27考研全方位总结笔记语法
27考研全方位总结笔记语法

📑27英语-全方位总结笔记语法     

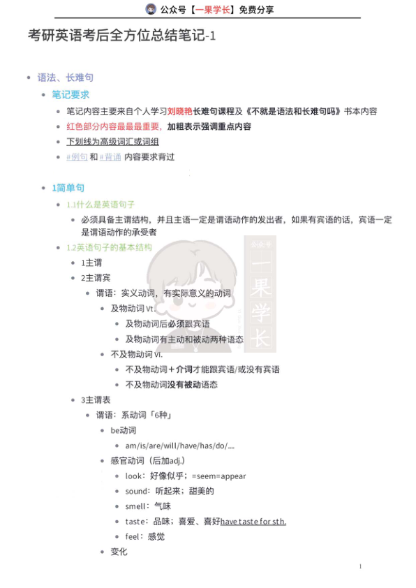
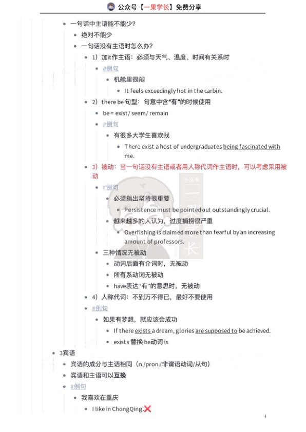
5插入语:插入语是句子独立成分,常为定语、状语或同位语,用逗号/破折号隔开,位置灵活(主谓间、句首/尾),作用为补充说明、语气转折或插入评论,不影响主干。6长难句分析:由多个简单句通过连词、非谓语、从句构成,分析需先找主干(主谓宾),再逐层解析修饰成分(定语、状语、插入语),翻译时拆分后按中文逻辑整合,注意语序调整。7特殊句型:强调句(It is/was…that…)、倒装句(部分/完全倒装)、虚拟语气(if条件句、should+动词原形等)、情态动词表推测(must have done)/建议(should do)。阅读题型:含猜词题(定位上下文)、例证题(找论点)、推理题(原文同义替换)、态度题(情感词)、主旨题(串联首尾段),文章结构分“直接立论”(明确中心)和“描述现象分析评价”(隐含观点)。

 

🔗网盘链接:

声明:本站所有文章,如无特殊说明或标注,均为本站原创发布。任何个人或组织,在未征得本站同意时,禁止复制、盗用、采集、发布本站内容到任何网站、书籍等各类媒体平台。如若本站内容侵犯了原著者的合法权益,可联系我们进行处理。
27英语笔记

27考研常用词根词缀

2026-1-19 17:28:12

27英语笔记

27考研单词之间:基础词

2026-1-20 17:46:43

0 条回复 A文章作者 M管理员
    暂无讨论,说说你的看法吧
个人中心
今日签到
有新私信 私信列表
搜索