当前位置:首页27笔记汇总27英语笔记27考研语法体系构建技巧

27考研语法体系构建技巧

27考研语法体系构建技巧

本篇笔记文档名 👇

图片

27英语-语法体系构建技巧

📒文档说明:

本文档系统介绍了英语语法体系构建的核心方法,重点阐述了时态语态串联法和从句逻辑梳理法两大技巧。时态方面通过时间轴和动作状态组合来理解16种时态,区分了一般过去时与现在完成时的关键差异。语态部分讲解了主动变被动的规则,强调be动词+过去分词的结构。从句内容涵盖了定语从句、状语从句和名词性从句的逻辑关系和连接词使用,提供了从句分析的实用技巧。文档通过具体案例和表格对比,帮助学习者建立清晰的语法框架,将零散规则串联成系统知识体系。

文档的预览图如下,需要完整PDF文件的同学,文末有文档编码,保存后即可直接打印使用。

🔥文档预览:
27考研语法体系构建技巧
27考研语法体系构建技巧
27考研语法体系构建技巧

📑27英语-语法体系构建技巧     

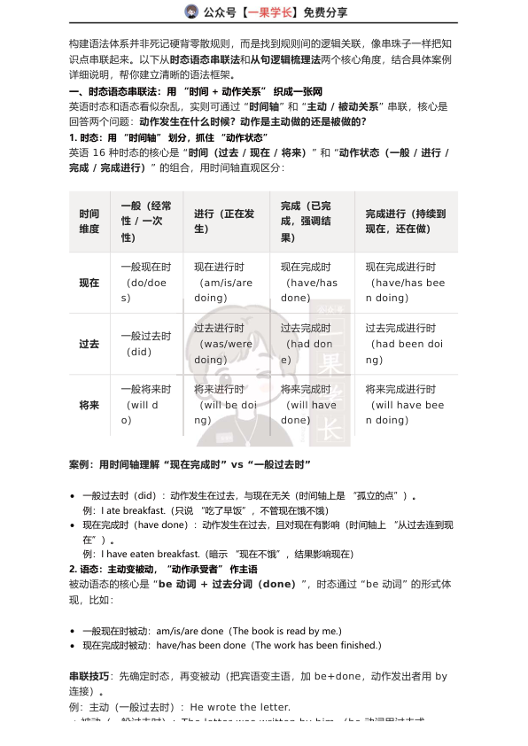
构建语法体系通过逻辑关联串联知识点,而非死记硬背规则。时态语态串联法用时间+动作关系构建网络,英语16种时态核心是时间(过去/现在/将来)和动作状态(一般/进行/完成/完成进行)的组合。时间轴区分:现在时态包括一般现在时、现在进行时、现在完成时和现在完成进行时;过去时态有一般过去时、过去进行时、过去完成时和过去完成进行时;将来时态包含一般将来时、将来进行时、将来完成时和将来完成进行时。案例对比现在完成时与一般过去时:一般过去时表示过去发生的孤立动作,现在完成时强调过去动作对现在的影响。语态部分讲解被动语态结构为be动词+过去分词,时态通过be动词形式体现,如一般现在时被动am/is/are done,现在完成时被动have/has been done。易错点提醒避免时态混淆,特别是过去完成时需要过去的过去作为参照点。 
🔗网盘链接:

声明:本站所有文章,如无特殊说明或标注,均为本站原创发布。任何个人或组织,在未征得本站同意时,禁止复制、盗用、采集、发布本站内容到任何网站、书籍等各类媒体平台。如若本站内容侵犯了原著者的合法权益,可联系我们进行处理。
27英语笔记

27考研语法简单句的五种基本句型

2026-1-12 18:33:13

27英语笔记

27考研单词之间:写作高频词汇手册

2026-1-12 23:12:57

0 条回复 A文章作者 M管理员
    暂无讨论,说说你的看法吧
个人中心
今日签到
有新私信 私信列表
搜索