
本篇笔记文档名 👇

•27英语-空卡易混淆词词组辨析✔
本笔记聚焦27考研英语易混淆词、词组及形近词辨析,涵盖多组高频词汇,如spontaneous/simultaneous/instantaneous(自发/同时/瞬间)、impact/impair/impart(影响/损害/传授)等,每组词汇均标注词性、释义及例句,帮助考生区分易混点。内容还涉及近义词、形近词组的对比,如prove/testify/certify(证明)、so that/in that(因此/因为)等,从词义、用法角度解析差异,助力提升英语词汇辨析能力,适用于考研英语备考复习。
文档的预览图如下,需要完整PDF文件的同学,文末有文档编码,保存后即可直接打印使用。




📑27英语-空卡易混淆词词组辨析
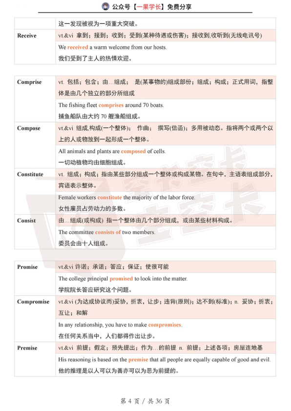
Simultaneous adj. 同时发生的
例:There were several simultaneous attacks by the rebels.
Instantaneous adj. 立刻的
例:the White Whale darted through the sea with instantaneous swiftness.
Impact n. 影响;冲击力 v. 影响
例:The company’s performance was impacted by the high pound.
Impair vt. 损害
例:His hearing was impaired by continuous noise.
Impart vt. 透露;赋予
例:He imparted the information to his friend.
Impartial adj. 公正的
例:The wife maintained an impartial stance.
Susceptible adj. 易受影响的
例:Some plants are more susceptible to frost damage.
Suspect v. 怀疑;adj. 可疑的;n. 嫌疑犯
例:She did not suspect him of complicity.
Suspend v. 悬挂;暂停
例:The constitution was suspended as fighting worsened.
Suspense n. 悬念;焦虑
例:The suspense was unbearable.
其他易混词
Compel vt. 强制
例:The law compels fathers to pay child support.
Compile vt. 编写
例:We are compiling a list of suitable candidates.
Comply vi. 遵从
例:They refused to comply with the UN resolution.
Subordinate adj. 从属的;次要的
例:All other issues are subordinate to this one.
Coordinate v. 协调;adj. 同等的
例:They appointed a manager to coordinate the team.
Subsidiary adj. 辅助的;n. 子公司
例:The marketing department is subsidiary to sales.
Subsidy n. 补贴
例:Food subsidies control dairy and bread prices.
