当前位置:首页27笔记汇总27数学笔记27考研求极限常见题型总结(南山)

27考研求极限常见题型总结(南山)

27考研求极限常见题型总结(南山)

本篇笔记文档名 👇

图片

27数学-求极限常见题型总结(南山)

📒文档说明:

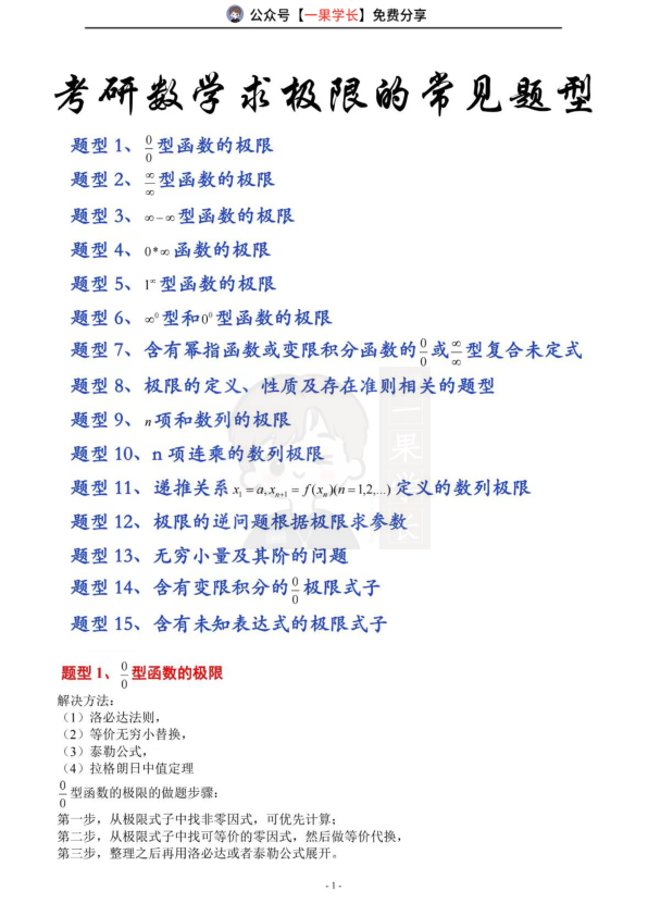
文档为考研数学求极限题型总结,涵盖15种常见极限题型,包括0/0型、∞/∞型、0*∞型、1^∞型、n项和数列极限、n项连乘极限、递推数列极限、极限逆问题、无穷小量阶比较、变限积分极限等。每种题型提供详细解决方法(如洛必达法则、等价无穷小替换、泰勒公式、夹逼准则、定积分定义等)及典型例题,例题包含详细解题步骤与答案,帮助学生掌握不同极限问题的分析思路与计算技巧,适用于考研数学复习,助力提升极限部分的解题能力。

文档的预览图如下,需要完整PDF文件的同学,文末有文档编码,保存后即可直接打印使用。

🔥文档预览:
27考研求极限常见题型总结(南山)
27考研求极限常见题型总结(南山)
27考研求极限常见题型总结(南山)
27考研求极限常见题型总结(南山)

📑27数学-求极限常见题型总结(南山)     

考研数学极限题型及解法:1. 0/0型:用洛必达法则、等价无穷小替换、泰勒公式,如lim(x→0)(e^x-1-x)/x²=1/2;2. ∞/∞型:分子分母同除最高阶无穷大或洛必达,如lim(x→+∞)(lnx)/x=0;3. 0*∞型:转化为0/0或∞/∞,如lim(x→0+)xlnx=0;4. 1^∞型:用重要极限或指数对数转换,如lim(x→0)(1+sinx)^(1/x)=e;5. n项和数列极限:夹逼准则或定积分定义,如lim(n→∞)(1/n)Σ(1/(1+(k/n)^2))=π/4;6. n项连乘:取对数化为和,如lim(n→∞)(n!^(1/n)/n)=1/e;7. 递推数列:单调有界准则,如x₁=1,xₙ₊₁=√(2+xₙ),极限为2;8. 极限逆问题:泰勒展开求参数,如lim(x→0)(e^x-1-ax-bx²)/x³=1/6,得a=1,b=1/2;9. 无穷小阶比较:泰勒展开,如3x-4sinx+sinxcosx~(1/10)x⁵;10. 变限积分极限:洛必达法则,如lim(x→0)∫₀^x sintdt/x²=1/2;11. 未知表达式极限:脱帽法,如lim(x→0)(sin6x+xf(x))/x³=0,得lim(x→0)(6+f(x))/x²=36。

 

🔗网盘链接:

声明:本站所有文章,如无特殊说明或标注,均为本站原创发布。任何个人或组织,在未征得本站同意时,禁止复制、盗用、采集、发布本站内容到任何网站、书籍等各类媒体平台。如若本站内容侵犯了原著者的合法权益,可联系我们进行处理。
27数学笔记

27考研必背公式总结

2026-4-21 16:33:40

26英语笔记

26考研真题出现过20次以上的单词

2025-5-19 17:54:27

0 条回复 A文章作者 M管理员
    暂无讨论,说说你的看法吧
个人中心
今日签到
有新私信 私信列表
搜索