当前位置:首页26笔记汇总26政治笔记26考研肖1000帽子题马原单选(不易)

26考研肖1000帽子题马原单选(不易)

26考研肖1000帽子题马原单选(不易)

今天给大家整理出的26重点资源是 👇

26考研肖1000帽子题马原单选(不易)

26政治-肖1000帽子题马原单选(不易)

26考研肖1000帽子题马原单选(不易)
文档说明:

本文档是考研政治肖1000题中马克思主义基本原理(马原)部分的单选题整理,即“帽子题”,涵盖导论、唯物论、辩证法、认识论、唯物史观、剩余价值理论、垄断资本主义及社会主义理论等核心章节。内容聚焦马原基础知识点与重点考点,包括马克思主义产生的社会根源、理论来源,物质与意识的关系、实践的作用、发展的规律、认识的本质、社会基本矛盾、剩余价值生产、资本积累、垄断资本主义特征等关键概念,适合备考学生巩固马原知识体系,掌握单选题解题思路,提升政治复习效率。

文档的预览图如下,需要完整PDF文件的同学,文末有文档编码,保存后即可直接打印使用。

26考研肖1000帽子题马原单选(不易)
文档预览:
26考研肖1000帽子题马原单选(不易)
26考研肖1000帽子题马原单选(不易)
26考研肖1000帽子题马原单选(不易)
26考研肖1000帽子题马原单选(不易)


📚
26政治-肖1000帽子题马原单选(不易)📚

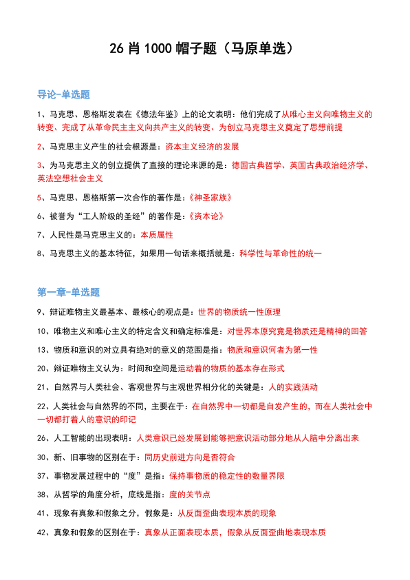
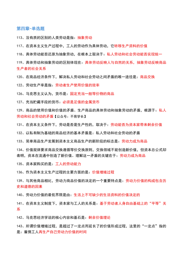
导论-单选题:1.马克思、恩格斯发表在《德法年鉴》上的论文表明:完成从唯心主义向唯物主义、革命民主主义向共产主义的转变,为创立马克思主义奠定思想前提;2.马克思主义产生的社会根源是资本主义经济的发展;3.直接理论来源是德国古典哲学、英国古典政治经济学、英法空想社会主义;4.马克思、恩格斯第一次合作著作是《神圣家族》;5.被誉为“工人阶级的圣经”的著作是《资本论》;6.人民性是马克思主义的本质属性;7.马克思主义基本特征用一句话概括是科学性与革命性的统一。第一章-单选题:8.辩证唯物主义最基本、最核心观点是世界的物质统一性原理;9.唯物主义和唯心主义的确定标准是对世界本原是物质还是精神的回答;10.物质和意识对立绝对意义的范围是何者为第一性;11.时间和空间是运动着的物质的基本存在形式;12.自然界与人类社会分化的关键是人的实践活动;13.人类社会与自然界不同在于一切都打着人的意识印记;14.人工智能表明人类意识能部分从人脑中分离出来;15.新、旧事物区别在于同历史前进方向是否符合;16.事物发展过程中的“度”是保持事物质的稳定性的数量界限;17.底线是指度的关节点;18.假象是从反面歪曲表现本质的现象;19.真象从正面表现本质,假象从反面歪曲表现本质;20.可能性和不可能性区别在于现实中有无根据和条件;21.主观辩证法与客观辩证法是反映与被反映的关系;22.人类思维从个别到一般、又由一般到个别的常见推理形式是归纳与演绎。

 

26考研肖1000帽子题马原单选(不易)
网盘链接:

声明:本站所有文章,如无特殊说明或标注,均为本站原创发布。任何个人或组织,在未征得本站同意时,禁止复制、盗用、采集、发布本站内容到任何网站、书籍等各类媒体平台。如若本站内容侵犯了原著者的合法权益,可联系我们进行处理。
26政治笔记

26考研肖1000帽子题马原多选(不易)

2025-10-16 16:42:30

26考研资讯

全网最美通知书!上岸文案奉上~小主请发圈~

2025-6-10 17:07:06

0 条回复 A文章作者 M管理员
    暂无讨论,说说你的看法吧
个人中心
今日签到
有新私信 私信列表
搜索