当前位置:首页26笔记汇总26政治笔记26考研史纲重点总结四页纸

26考研史纲重点总结四页纸

26考研史纲重点总结四页纸

今天给大家整理出的26重点资源是 👇

26考研史纲重点总结四页纸

26政治-史纲重点总结四页纸

26考研史纲重点总结四页纸
文档说明:

本文档系统总结中国近现代史核心知识点,涵盖中国半殖民地半封建社会基本特征、西方列强侵略在军事、政治、经济、文化领域的具体表现、魏源、严复、孙中山等重要历史人物的思想主张、三民主义的内容与局限性、维新派与守旧派、革命派与改良派的论战、太平天国、洋务运动、戊戌变法、辛亥革命等旧民主主义革命运动、新文化运动主张、五四运动背景、新旧三民主义比较、抗日战争重要事件、新民主主义革命时期中共土地政策演变、七届二中全会相关内容及社会主义改造的政策与阶段,为学习者提供清晰的知识框架和系统梳理,助力巩固历史学科基础。

文档的预览图如下,需要完整PDF文件的同学,文末有文档编码,保存后即可直接打印使用。

26考研史纲重点总结四页纸
文档预览:
26考研史纲重点总结四页纸
26考研史纲重点总结四页纸
26考研史纲重点总结四页纸
26考研史纲重点总结四页纸


📚
26政治-史纲重点总结四页纸📚

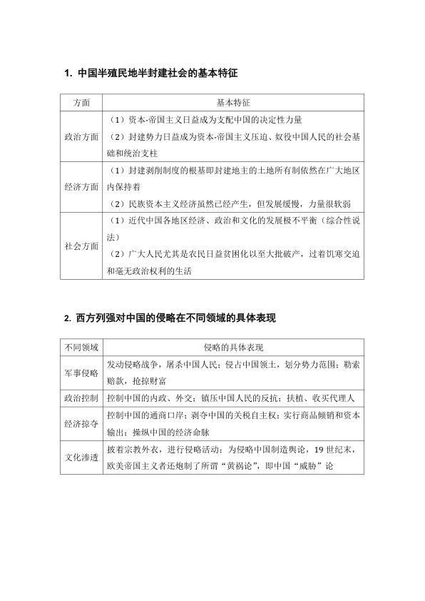
中国半殖民地半封建社会具有以下基本特征:政治上,资本-帝国主义成为支配中国的决定性力量,封建势力是其压迫奴役人民的社会基础和统治支柱;经济上,封建地主土地所有制在广大地区保持,民族资本主义产生但发展缓慢、力量软弱;社会上,地区经济、政治、文化发展极不平衡,人民尤其是农民贫困破产,毫无政治权利。西方列强对中国的侵略表现为:军事上发动战争、屠杀人民、侵占领土、勒索赔款;政治上控制内政外交、镇压反抗、扶植代理人;经济上控制通商口岸、剥夺关税自主权、商品输出和资本输出、操纵经济命脉;文化上披着宗教外衣活动、制造侵略舆论、炮制“黄祸论”。

 

26考研史纲重点总结四页纸
网盘链接:

声明:本站所有文章,如无特殊说明或标注,均为本站原创发布。任何个人或组织,在未征得本站同意时,禁止复制、盗用、采集、发布本站内容到任何网站、书籍等各类媒体平台。如若本站内容侵犯了原著者的合法权益,可联系我们进行处理。
26政治笔记

26考研腿姐keywords总结(小谭)

2025-10-11 17:18:24

26政治笔记

26考研精讲精练笔记史纲考点(南山)

2025-8-1 17:18:21

0 条回复 A文章作者 M管理员
    暂无讨论,说说你的看法吧
个人中心
今日签到
有新私信 私信列表
搜索