
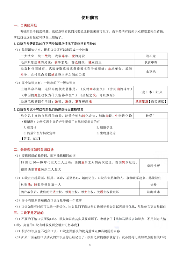
今天给大家整理出的26重点资源是 👇

•26政治-口诀大全(cf)✔

考研政治知识点体系复杂,口诀记忆法能将抽象概念转化为具象符号,结合生物学记忆规律(如海马体在睡眠中强化神经元连接基因解码),可显著提升记忆效率。
文档的预览图如下,需要完整PDF文件的同学,文末有文档编码,保存后即可直接打印使用。





📚26政治-口诀大全(cf)📚
1. 唯物辩证法总特征
口诀:联系发展是总特,三大规律要牢记联系:普遍性、客观性、多样性(联想:“互联网时代万物互联,客观存在且形式多样”)
发展:实质是新事物产生、旧事物灭亡(类比:“智能手机取代功能机”)
2. 对立统一规律(矛盾规律)
口诀:对立统一是核心,内外因+普特互转化
内外因:内因是根据(鸡蛋孵鸡),外因是条件(温度)
矛盾精髓:普遍性(共性)与特殊性(个性)——“水果(普遍)包含苹果(特殊)”
3. 实践与认识辩证关系
口诀:实践决定认识四方面,认识反作用两类型
实践是基础:来源(“纸上得来终觉浅”)、动力(科技发展推动新理论)、目的(为改造世界)、检验标准(“是骡子是马拉出来遛遛”)

