
今天给大家整理出的26重点资源是 👇

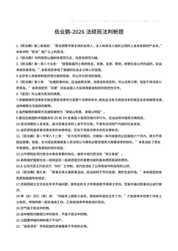
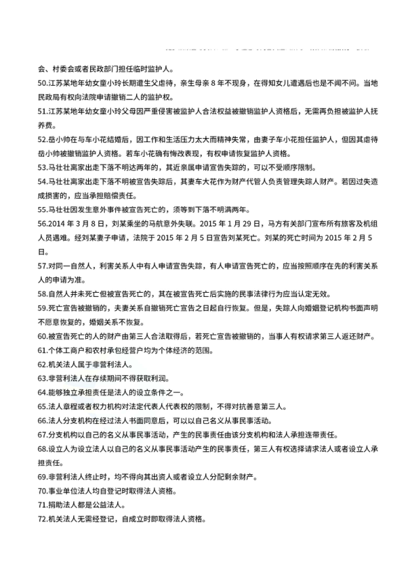
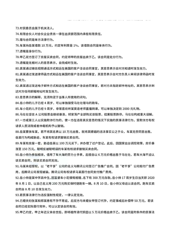
•26专业课-法硕岳业鹏民法判断题(348道完结解析版)✔

本文档为法律专业备考资料,包含348道法律实务题目及详细解析,涵盖民事主体、民事法律行为、物权、合同、婚姻家庭、继承、侵权责任等核心知识点。题目围绕法律考研、法考重点展开,解析精准且结合法条,帮助学习者理解法律概念、掌握答题思路,适用于巩固法律知识、提升应试能力,是法律类专业学生及备考人员的实用复习材料。
文档的预览图如下,需要完整PDF文件的同学,文末有文档编码,保存后即可直接打印使用。





📚26专业课-法硕岳业鹏民法判断题(348道完结解析版)📚
- 下列关于法人的表述正确的是( ) A. 法人的民事权利能力范围与行为能力范围一致 B. 法人的分支机构具有法人资格 C. 法人的法定代表人以法人名义从事的民事活动,其法律后果由法定代表人承担 D. 事业单位法人从登记之日起取得法人资格
- 下列选项中,属于民事法律行为的是( ) A. 甲在公园散步捡到100元钱 B. 乙与丙签订买卖房屋的合同 C. 丁因地震导致房屋倒塌 D. 戊创作小说《法律基础》
- 甲15周岁,精神正常,其作出的下列行为有效的是( ) A. 购买价值50元的文具 B. 购买价值1000元的手机 C. 接受爷爷赠与的一套房产 D. 与他人签订创作合同
- 下列关于诉讼时效的表述正确的是( ) A. 诉讼时效期间从权利人知道或应当知道权利受到损害及义务人之日起计算 B. 诉讼时效期间届满,权利人丧失胜诉权和起诉权 C. 当事人可以约定延长诉讼时效期间 D. 人身损害赔偿请求权的诉讼时效期间为2年
- 甲将自己的房屋出租给乙,租期3年,乙经甲同意将房屋转租给丙。后甲与乙因房屋维修发生纠纷,该转租合同( ) A. 有效,乙无需甲同意即可转租 B. 有效,甲与乙的纠纷不影响转租合同效力 C. 无效,乙未经甲同意转租 D. 效力待定,需甲追认才有效
- 下列关于物权的表述正确的是( ) A. 物权是对世权、支配权 B. 动产物权自登记时设立 C. 建设用地使用权属于担保物权 D. 物权的追及效力不受限制
- 甲立有遗嘱,将其遗产全部由儿子乙继承。后甲与乙关系恶化,甲又自书一份遗嘱将遗产全部由女儿丙继承。甲死亡时,应以( )为准。 A. 第一份遗嘱 B. 第二份遗嘱 C. 法定继承 D. 公证遗嘱
- 下列关于侵权责任的表述正确的是( ) A. 环境污染责任适用过错责任原则 B. 产品责任中,生产者和销售者承担按份责任 C. 医疗损害责任中,医疗机构承担无过错责任 D. 饲养动物致人损害的,动物饲养人或管理人承担无过错责任
- 甲与乙结婚后,甲的父母去世,留有遗嘱指定将房产由乙继承。该房产属于( ) A. 甲的个人财产 B.乙的个人财产 C. 夫妻共同财产 D. 家庭共有财产
- 下列关于合同解除的表述正确的是( ) A. 约定解除需双方协商一致 B. 法定解除的情形包括当事人一方迟延履行主要债务 C. 解除权的行使期限为1年,不可延长 D. 合同解除后,尚未履行的终止履行

