
今天给大家整理出的26重点资源是 👇

•26专业课-法硕岳业鹏民法判断题(348道完结解析版)✔

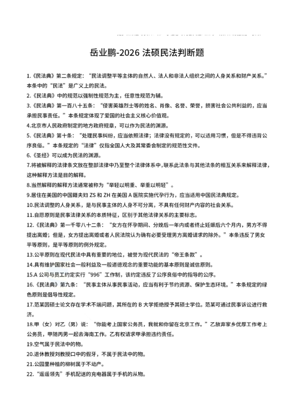
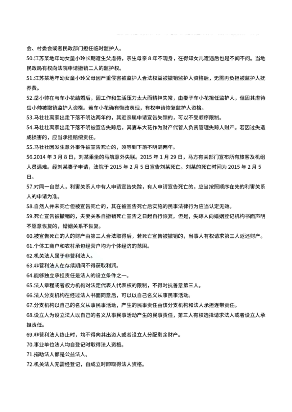
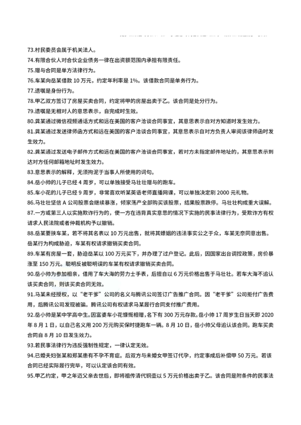
本文档为法律硕士备考专用资料,内容涵盖民法、合同法、婚姻家庭法、继承法、知识产权法、侵权责任法等核心法律领域,包含300余道典型判断题及详细答案解析。题目涉及民事主体(自然人、法人)、民事法律行为(单方法律行为、附条件/期限行为)、代理(无权代理、滥用代理权)、诉讼时效(普通时效、中止中断)、物权(善意取得、共有、担保物权)、合同(效力认定、履行抗辩权)、婚姻家庭(结婚离婚条件、继承顺序)、侵权责任(归责原则、责任承担)等重点知识点,通过题目与解析结合的方式,帮助考生系统梳理法律概念、掌握考点,是法硕(非法学/法学)备考中巩固知识、提升解题能力的实用工具。
文档的预览图如下,需要完整PDF文件的同学,文末有文档编码,保存后即可直接打印使用。





📚26专业课-法硕岳业鹏民法判断题(348道完结解析版)📚

