
今天给大家整理出的26重点资源是 👇

•26英语-阅读蒙题技巧(青宁)✔

本文是针对考研英语各题型的蒙题技巧总结,内容涵盖完型填空、新题型、翻译及阅读理解。完型填空部分介绍了做前须知(如时间安排、首句重要性、选题策略)和蒙猜技巧(皇后词/宫女词、僻义单词、反义选项、原词复现等);新题型分信息匹配(英语二)、小标题(英语一)、七选五(英语一)、排序题(英语一)详细说明技巧;翻译强调保证主干通顺及根据上下文猜词;阅读理解注重主旨、同义改写、干扰选项特征等。为备考考研英语的学生提供实用答题方法,助力提升答题效率与正确率。
文档的预览图如下,需要完整PDF文件的同学,文末有文档编码,保存后即可直接打印使用。




📚26英语-阅读蒙题技巧(青宁)📚
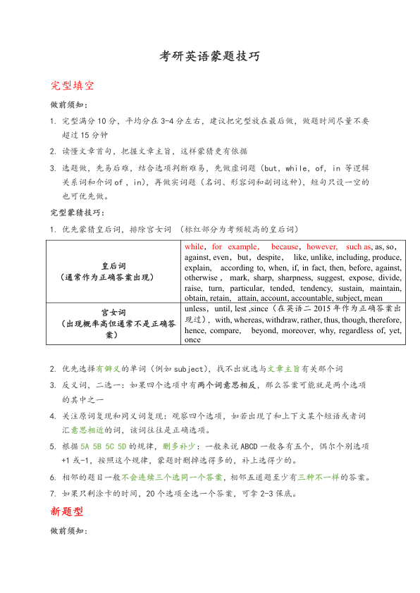
考研英语蒙题技巧
完型填空
做前须知:
- 满分10分,平均分3-4分,建议放最后做,做题时间不超15分钟。
- 读懂文章首句,把握主旨,辅助蒙猜。
- 选题做,先易后难,优先做虚词题(逻辑关系词、介词),再做实词题,短句单空优先。
蒙猜技巧:
- 优先蒙猜皇后词(如but, however, while, of, in等),排除宫女词(unless, until, though, therefore等)。
- 优先选僻义单词,或与主旨相关的词。
- 选项中两词反义,答案在其中之一。
- 关注原词复现和同义词复现。
- 按5A5B5C5D规律,删多补少。
- 相邻题目不连续三同一选项,五道题至少三种不同答案。
- 剩涂卡时间全选同一答案,保底2-3分。
新题型
做前须知:
- 技巧性强,词汇语法基础过关+技巧事半功倍。
- 放阅读后做,时间不超15分钟。
做题技巧:
信息匹配(英语二):
- 阅读表格左栏,以人名、节日名、地点等专有名词为关键词,回原文定位标注。
- 读定位词所在句,圈画人物观点、事物特征等关键词。
- 按定位词顺序,比对定位句与右栏选项,关注原词复现和同义替换。
小标题(英语一):
- 精读七个标题,预判内容,标注关键词。
- 读段落,关注段落大意特性,不被主旨共性干扰,注意同义替换、原词复现和转折处。
- 可先易后难,确保段落有明确匹配关系。
翻译
做前须知:
- 要求准确完整通顺,不确定准确时保证句子完整通顺。
- 不认识的单词尽量根据上下文、主旨大胆猜测。
蒙猜技巧:
- 优先保证句子主干(主谓宾、主系表)基本意思。
- 修饰成分(形容词、副词)尽量翻出基本情感态度(好或坏)。
- 字面翻译不通顺时,根据字面意思延伸改写。
- 结合中文语感词汇搭配,根据认识的词推测生词意思,英语二可结合段落主旨。
阅读理解技巧
做前须知:
- 答案多为原文同义改写,服从文章中心主旨。
- 遵循题文同序原则,题干反复出现的关键词多为主旨。
阅读蒙猜技巧:
- 优先选与文章中心主旨最贴近的选项。
- 原文一模一样的表达多为干扰选项,优先排除。
- 过于绝对化表达(only, never)多为干扰选项。
- 选项意思相反,答案在其中之一。
- 细节题选项来自不同句子多为信息拼凑,为干扰选项。
- 例证题排除只论述例子本身的选项。
- 作者态度与大部分人不同,subject, biased等态度词不选。
- 答案ABCD个数各4-6个,蒙猜时删多补少。
- 不出现连续三个同一答案。

