当前位置:首页26笔记汇总26英语笔记26考研石雷鹏最全听课指南+重点勾画(小谭)

26考研石雷鹏最全听课指南+重点勾画(小谭)

26考研石雷鹏最全听课指南+重点勾画(小谭)

今天给大家整理出的26重点资源是 👇

26考研石雷鹏最全听课指南+重点勾画(小谭)

26英语-石雷鹏最全听课指南+重点勾画(小谭)

26考研石雷鹏最全听课指南+重点勾画(小谭)
文档说明:

本文为石雷鹏26考研写作班最全听课指南,内容涵盖课程特点、七步法背诵法及听课策略。课程强调讲练结合,手把手教写作,通过七步法背写范文(输入+输出),并结合功能句提升表达,风格幽默实用。听课指南包含表1课程体系与表2各阶段内容,表1分阶段介绍小作文/大作文技巧精讲、真题带练等,必看为讲解方法+练习,选看可跟笔记练习;表2明确各阶段重点,助考生高效备考。

文档的预览图如下,需要完整PDF文件的同学,文末有文档编码,保存后即可直接打印使用。

26考研石雷鹏最全听课指南+重点勾画(小谭)
文档预览:
26考研石雷鹏最全听课指南+重点勾画(小谭)
26考研石雷鹏最全听课指南+重点勾画(小谭)
26考研石雷鹏最全听课指南+重点勾画(小谭)
26考研石雷鹏最全听课指南+重点勾画(小谭)


📚
26英语-石雷鹏最全听课指南+重点勾画(小谭)📚

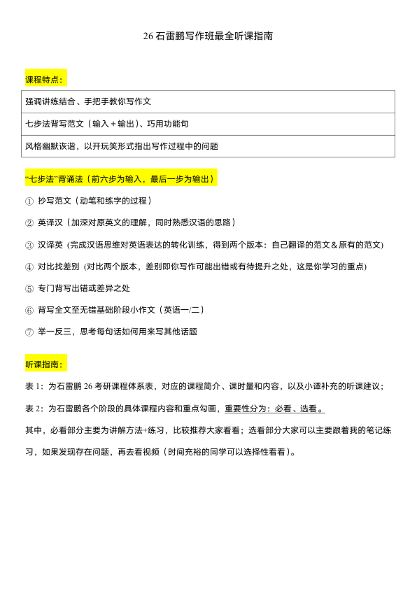
课程特点:强调讲练结合、手把手教写作文,七步法背写范文(输入+输出),巧用功能句,风格幽默诙谐,以开玩笑形式指出写作问题。七步法背诵法:①抄写范文(动笔练字);②英译汉(加深理解,熟悉汉语思路);③汉译英(完成汉语思维转化,得自己翻译和原范文两个版本);④对比找差别(重点提升写作可能出错处);⑤背写出错或差异处;⑥背写全文至无错;⑦举一反三,思考句子用于其他话题。听课指南含表1课程体系与表2各阶段内容及重点(必看/选看)。表1为课程体系,分阶段(小作文/大作文技巧精讲、真题带练等),必看为讲解方法+练习,选看可跟笔记练习,时间充裕可看视频。表2为各阶段具体内容,必看为基础方法与练习,选看为笔记辅助练习。 
26考研石雷鹏最全听课指南+重点勾画(小谭)
网盘链接:

声明:本站所有文章,如无特殊说明或标注,均为本站原创发布。任何个人或组织,在未征得本站同意时,禁止复制、盗用、采集、发布本站内容到任何网站、书籍等各类媒体平台。如若本站内容侵犯了原著者的合法权益,可联系我们进行处理。
26英语笔记

26考研颉斌斌2020年英语二真题单词

2025-10-28 18:26:23

26英语笔记

26考研宋逸轩新题型笔记(小谭)

2025-10-30 17:58:26

0 条回复 A文章作者 M管理员
    暂无讨论,说说你的看法吧
个人中心
今日签到
有新私信 私信列表
搜索