当前位置:首页26笔记汇总26英语笔记26考研柴荣英一阅读冲刺技巧课堂笔记

26考研柴荣英一阅读冲刺技巧课堂笔记

26考研柴荣英一阅读冲刺技巧课堂笔记

今天给大家整理出的26重点资源是 👇

26考研柴荣英一阅读冲刺技巧课堂笔记

26英语-柴荣英一阅读冲刺技巧课堂笔记

26考研柴荣英一阅读冲刺技巧课堂笔记
文档说明:

本文是针对英语阅读六大题型(语义题、细节题、推理题、例证题、态度题、主旨题)的系统解题方法总结笔记。内容涵盖各题型的识别特征、核心解题技巧(如语义题的逻辑关系运用、细节题的精准定位、推理题的逻辑抓握等)、常见考点(转折/因果/否定等逻辑关系、特殊标点、代词指代等)及选项规律(同义替换、排除极端态度、主题词+方向概括等),旨在帮助考生掌握英语阅读各题型的解题策略,提升答题效率与准确率,是备考英语阅读的实用学习资料。

文档的预览图如下,需要完整PDF文件的同学,文末有文档编码,保存后即可直接打印使用。

26考研柴荣英一阅读冲刺技巧课堂笔记
文档预览:
26考研柴荣英一阅读冲刺技巧课堂笔记
26考研柴荣英一阅读冲刺技巧课堂笔记
26考研柴荣英一阅读冲刺技巧课堂笔记
26考研柴荣英一阅读冲刺技巧课堂笔记


📚
26英语-柴荣英一阅读冲刺技巧课堂笔记📚

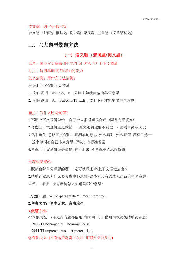
语义题精髓:不用带入法,依靠上下文逻辑关系(词根词缀、逻辑关系、感情色彩、中心思想等),猜的词与中心思想密切相关;细节题精髓:精准定位,问啥找啥穷尽题干,原文找全逻辑关系,用同义替换,涵盖事实类(问啥找啥)、观点类(观点对应)、因果类(因果关系)、which类(逻辑关系);推理题精髓:细节推理题=细节题(精准定位),段落推理题抓段落逻辑(转折/否定/强调/问号等);例证题精髓:文中举例往上找观点,开篇举例往下找观点(中心思想),不纠结例子内容,选观点;态度题精髓:排除极端态度(如纵容、冷漠),保留合适态度,找作者态度(通过转折/否定句/情态动词/感情色彩等);主旨题精髓:用题干串线、开篇方式(转折/举例/对比)、全文串线,主题词+方向概括,排除细节、以偏概全、范围过大选项。 
26考研柴荣英一阅读冲刺技巧课堂笔记
网盘链接:

声明:本站所有文章,如无特殊说明或标注,均为本站原创发布。任何个人或组织,在未征得本站同意时,禁止复制、盗用、采集、发布本站内容到任何网站、书籍等各类媒体平台。如若本站内容侵犯了原著者的合法权益,可联系我们进行处理。
26英语笔记

26英语-潘赟大作文图表作文真题范文(利之)

2025-10-24 18:44:00

26数学笔记

26考研张宇基础30讲数一线代部分做题本

2025-5-15 17:46:48

0 条回复 A文章作者 M管理员
    暂无讨论,说说你的看法吧
个人中心
今日签到
有新私信 私信列表
搜索