当前位置:首页26笔记汇总26英语笔记26考研晶婷写作大作文-十大万能原因

26考研晶婷写作大作文-十大万能原因

26考研晶婷写作大作文-十大万能原因

今天给大家整理出的26重点资源是 👇

26考研晶婷写作大作文-十大万能原因

26英语-晶婷写作大作文-十大万能原因

26考研晶婷写作大作文-十大万能原因
文档说明:

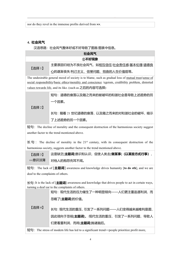
文档是针对大作文第二段写作的十大万能原因模板,涵盖社会、经济、个人等多个维度,包括社会经济科技、全球化与都市化、经济利益、社会风气、思想转变、文化多样性、政府学校监管、多媒体宣传、个人品质及当今动荡局势。每个原因下提供不同中英文句子选择,如社会经济科技领域有关于社会快速发展的背景句及解释现象的关联句,帮助学习者快速构建段落论证,提升写作效率和逻辑性。

文档的预览图如下,需要完整PDF文件的同学,文末有文档编码,保存后即可直接打印使用。

26考研晶婷写作大作文-十大万能原因
文档预览:
26考研晶婷写作大作文-十大万能原因
26考研晶婷写作大作文-十大万能原因
26考研晶婷写作大作文-十大万能原因
26考研晶婷写作大作文-十大万能原因


📚
26英语-晶婷写作大作文-十大万能原因📚

大作文第二段第2-4句:十大万能原因。1. 社会之经济科技:社会和科技飞速发展,这在50年前似乎是不可能的;经济基础决定上层建筑。2. 社会之经济全球化、都市化:经济全球化和城市化进程加快,人们开始关注诸多问题或面临诸多挑战。3. 社会之经济利益:人们逐利本性影响,或良知屈服于自私,或道德不屈服利益。4. 社会风气:不良社会风气(信任、责任感丧失)或道德提升。5. 社会思想转变:人们对事物看法转变,之前重要的不再重要,证明现在重要的是何事物。6. 文化的多样性/包容性:文化多样带来多种选择,理性选择重要。7. 政府、学校:有效监管、制度完善或未能监管。8. 多媒体:媒体渠道提倡某事物,鼓励人们做某事。9. 个人:重视某品质(如爱心、自信)支持成功,忽视则迷失。10. 当今动荡局势:局势动荡影响价值观,视某事物为不可或缺。

 

26考研晶婷写作大作文-十大万能原因
网盘链接:

声明:本站所有文章,如无特殊说明或标注,均为本站原创发布。任何个人或组织,在未征得本站同意时,禁止复制、盗用、采集、发布本站内容到任何网站、书籍等各类媒体平台。如若本站内容侵犯了原著者的合法权益,可联系我们进行处理。
26英语笔记

26考研王晶婷大作文批改标准

2025-10-11 17:19:24

26英语笔记

26考研完形填空的全部技巧归纳整理(一烫)

2025-10-11 17:21:02

0 条回复 A文章作者 M管理员
    暂无讨论,说说你的看法吧
个人中心
今日签到
有新私信 私信列表
搜索