当前位置:首页26笔记汇总26政治笔记26考研时政抗日战争八十周年(空卡)

26考研时政抗日战争八十周年(空卡)

图片

今天给大家整理出的26重点资源是 👇

图片

26政治-时政抗日战争八十周年(空卡)

图片
文档说明:

本文档围绕中国人民抗日战争暨世界反法西斯战争胜利80周年展开,系统梳理了抗日战争的历史脉络。内容涵盖抗日开始(九一八事变、七七事变)、1945年胜利进程(《波茨坦公告》、日本投降、台湾回归)、对世界反法西斯战争的贡献(开始最早、持续最长、东方主战场)、胜利原因(民族精神、中共中流砥柱作用、全民族抗战、国际支持)、胜利意义(民族独立、大国地位奠定、团结奋斗基础),并介绍了纪念活动“93阅兵”的主题、标识、内涵及重大意义,同时包含重要历史时间轴,全面呈现了抗日战争的历史地位与时代价值。

文档的预览图如下,需要完整PDF文件的同学,文末有文档编码,保存后即可直接打印使用。

图片
文档预览:
26考研时政抗日战争八十周年(空卡)
26考研时政抗日战争八十周年(空卡)
26考研时政抗日战争八十周年(空卡)
26考研时政抗日战争八十周年(空卡)


📚
26政治-时政抗日战争八十周年(空卡)📚

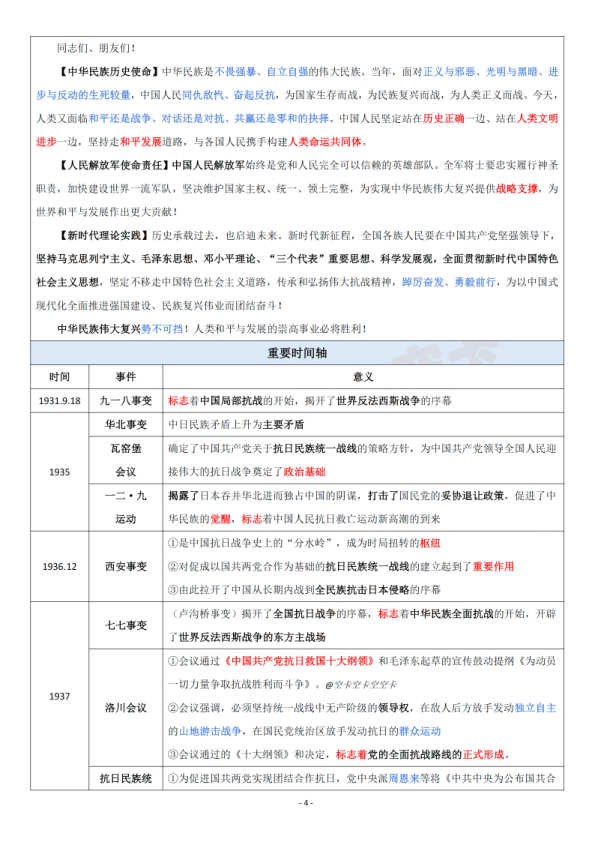
抗日开始:①局部抗战1931年9月18日九一八事变,是中国人民抗日战争起点,揭开世界反法西斯战争序幕;②全民族抗战1937年7月7日七七事变,标志中国进入全民族抗战阶段,开辟世界反法西斯战争东方主战场。抗日结束(1945年):①7月26日中、美、英发表《波斯坦公告》敦促日本投降;②8月9日毛泽东发表《对日寇的最后一战》声明,延安总部朱德总司令发布七道反攻命令;③8月15日日本天皇裕仁发布《终战诏书》无条件投降,9月2日日本代表签字投降;④9月3日成为中国人民抗日战争胜利纪念日;⑤10月23日中国政府在台湾举行受降仪式,台湾及澎湖列岛重归中国主权管辖。对世界反法西斯战争贡献:①具有拯救人类文明等重大意义;②开始时间最早、持续时间最长、付出代价最大;③长期牵制抗击日本军国主义主要兵力,支撑东方主战场;④战略上策应支持盟国作战,配合欧洲及太平洋战场;⑤提供机场港湾物资情报支援同盟国。

 

26考研时政抗日战争八十周年(空卡)
网盘链接:

声明:本站所有文章,如无特殊说明或标注,均为本站原创发布。任何个人或组织,在未征得本站同意时,禁止复制、盗用、采集、发布本站内容到任何网站、书籍等各类媒体平台。如若本站内容侵犯了原著者的合法权益,可联系我们进行处理。
26政治笔记

26考研整数年份事件周年纪念

2025-11-11 17:20:50

26政治笔记

26考研时政《第十五个五年规划建议》详细版(空卡)

2025-11-13 14:36:16

0 条回复 A文章作者 M管理员
    暂无讨论,说说你的看法吧
个人中心
今日签到
有新私信 私信列表
搜索